标签: 浙江

  • 浙江强基联盟2025年8月高三联考语文试卷附答案

    浙江强基联盟2025年8月高三联考语文试卷附答案

    本次为大家整理的是浙江强基联盟2025年8月高三联考语文试卷附答案(共10页),高清完整版PDF下载。这套试卷贴合2026届新高考语文命题方向,覆盖高中语文核心考点,适合高三同学一轮复习刷题自测、查漏补缺,也可供高中语文老师作为复习备课资料使用。

    一、阅读 (71 分)

    (一) 阅读 Ⅰ(本题共 5 小题,19 分)

    阅读下面的文字,完成 1~5 题。

    材料一

    就整体性质而言,《山海经》是一部山川地理博物志和四海方国民俗志的合集,其价值首先体现在了解上古历史、地理、文化的史料价值。《山经》详细记录了数百座山、数百条河流以及蕴藏其中的数百种动物、植物、矿物的名字、属性和效用,对于研究上古地理、环境、生态、早期本草医学乃至名物训诂都具有弥足珍贵的史料价值。《海经》不仅记录了数十个方国的国名、方位、世系、习俗,还广泛涉及天文、地理、宗教、神话、博物等内容,全面反映了商周之际先民的世界观,保存了丰富的上古文化记忆,对于重建上古历史、地理更具有无可替代的史料价值。实际上,由于《山海经》一直被视为志怪之书,所以人们对其史料价值的认识和研究还远远不足。
    强调《山海经》的史料价值,并不意味着低估该书的文学和民俗学价值。《山海经》的这些价值首先在于它记载了丰富的上古神话故事,是保存中华早期神话最丰富、最系统的传世典籍,足以让我们在数千载之后一窥华夏原始神话的原貌。

    《山海经》并非为叙事抒情而作的文学著作,而是为记载山川、博物、方国地理而作的志书。志书贵在条理清楚、简明扼要,因此《山海经》记载的神话都极为简单,大都仅具情节梗概,与希腊、印度的神话史诗或后世志怪、神魔小说那种细致的形象刻画、恢宏的场景描写、跌宕起伏的情节铺展相比,显得相形见绌。这是因为《山海经》的本不在表现,而在记事。现代文学史往往将《山海经》视为小说或叙事文学的源头。其实,叙事内容在《山海经》中所占比重甚小,至于《山海经》的主体内容,毋宁说更像一部不厌其烦地罗列事项、数据的 “流水账”。但恰恰是这种缺乏文学性的记事文字,真实地保存了神话的原始面目。

    (摘编自刘宗迪《〈山海经〉与华夏神话的渊薮》)

    材料二

    当《山海经》的神话叙事遇上苏绣的丝光和苗银的锤纹之时,一种全新的美学范式正在生成:它既承袭了神话 “观物取象” 的诗性思维,又借助工匠之手将虚无缥缈的传说转变为可触摸感受的物质形态。在这一转化过程中,传承与创新的张力悄然显现 —— 传统纹样在数字技术的介入下焕发新颜,古老传说借公共美育渗透当代生活,神话的 “神性” 不再囿于典籍,而成为连接历史记忆与现代审美的桥梁。
    《山海经》作为中国古代神话的集大成者,其叙事内核根植于原始先民的集体创作与原始思维,呈现出对超自然力量的直观想象和敬畏;其神灵形象多呈现出人兽杂糅的 “怪诞美”,以人与鸟、蛇、兽等元素的奇妙组合打破现实逻辑的束缚,构建出神秘诡谲的视觉意象,形成独特的审美张力。如《山海经・大荒西经》记载的 “人面鸟身,珥两青蛇,践两赤蛇” 的弁兹,将人类面容、禽鸟躯体与爬行动物的肢体特征创造性拼贴,融合了自然崇拜与氏族图腾,体现了上古先民对海洋、方位及超自然力量的想象。《山海经》以地理空间为框架,通过山川河岳的方位描述构建神话世界,体现出混沌与秩序的交织。这种 “秩序中的混沌” 恰是原始思维的诗意表达,呈现出一种粗粝而神秘的审美形态。
    《山海经》神话叙事与非遗手工艺的互动关系,本质上是文化符号从抽象到具象、从文本到实体的转化过程。这种转化并非简单的形式迁移,而是通过工艺语言对神话内涵的重新编码,转化过程遵循 “双重编码” 原则:一方面保留神话叙事的核心符号,另一方面结合手工艺产品的材质特性进行再创造。
    非遗手工艺对《山海经》神话的美育重构,核心在于通过传承与创新的双向互动,将神话叙事的文化基因植入现代生活语境。这一过程既是对传统技艺的活化延续,也是对神话美学的当代诠释。非遗手工艺的传承本质是文化记忆的 “活化”。德国哲学家伽达默尔在《真理与方法》中提出,“传统并非僵化的遗产,而是需要通过理解与解释不断更新的对话”。以 “精卫填海” 为例,山东潍坊风筝艺人将这一神话转化为立体风筝造型,通过竹篾骨架与丝绸蒙面的传统工艺,再现精卫 “衔木填海” 的坚韧意象。艺人们在风筝两翼绘制精卫鸟首衔树枝的图案,尾部设计成波浪形竹骨,当风筝升空时,尾部绸带随风摆动,仿佛精卫鸟正穿越云海搏击风浪,使静态的神话形象获得 “翱翔于天地之间” 的动态叙事,让 “持之以恒” 的精神象征通过风筝的飞行姿态得以具象化表达。风筝的飞行特性赋予神话动态叙事,使 “填海” 从文本隐喻升华为视觉化的精神象征。

    非遗手工艺的美育重构,最终指向文化认同的强化与人文精神的复兴。正如费孝通所言,“文化自觉” 要求我们 “各美其美,美人之美,美美与共”。在这一过程中,神话叙事从历史文本跃升为当代美育的活性资源,非遗技艺则从技术传统转型为文化创新的动力引擎。二者的融合不仅为传统工艺注入叙事灵魂,更为中国文化的价值表达提供了诗意思路。

    (摘编自朱志平《〈山海经〉神话叙事的美育重构》)

  • 浙江强基联盟2025年8月高三联考英语试卷附答案

    浙江强基联盟2025年8月高三联考英语试卷附答案

    本次为大家整理的是浙江强基联盟2025年8月高三联考英语试卷附答案(共14页),高清完整版PDF下载。这套试卷贴合2026届新高考英语命题方向,覆盖高中英语核心考点,适合高三同学一轮复习刷题自测、查漏补缺,也可供高中英语老师作为复习备课资料使用。

    第一部分:听力(共两节,满分 30 分)

    第一节(共 5 小题;每小题 1.5 分,满分 7.5 分)

    听下面 5 段对话。每段对话后有一个小题,从题中所给的 A、B、C 三个选项中选出最佳选项。听完每段对话后,你都有 10 秒钟的时间来回答有关小题和阅读下一小题,每段对话仅读一遍。
    1. Where will the man probably go next?

      A. To a highway.

      B. To a marathon site.

      C. To a small local road.

    2. Why is the woman probably talking to the man?

      A. To find a job.

      B. To order some food.

      C. To improve work environment.

    3. What is the relationship between the speakers?

      A. Husband and wife.

      B. Father and daughter.

      C. Grandfather and granddaughter.

    4. What will the woman probably do to help the man?

      A. Investigate the crime.

      B. Find the cash that he lost.

      C. Provide him with a new insurance plan.

    5. What does the woman mean?

      A. They shouldn’t buy Jane a gift.

      B. The gift should not be too expensive.

      C. The man is not good at buying gifts.

    第二节(共 15 小题;每小题 1.5 分,满分 22.5 分)

    听下面 5 段对话或独白。每段对话或独白后有几个小题,从题中所给的 A、B、C 三个选项中选出最佳选项。听每段对话或独白前,你将有时间阅读各个小题,每小题 5 秒钟;听完后,各小题将给出 5 秒钟的作答时间。每段对话或独白读两遍。

    听第 6 段材料,回答第 6、7 题

    6. Where does this conversation take place?

    A. At a school.

    B. At a restaurant.

    C. At a supermarket.

    1. How much is one pack of cookies?

      A. $5.

      B. $10.

      C. $20.

  • 浙江强基联盟2025年8月高三联考生物试卷附答案

    浙江强基联盟2025年8月高三联考生物试卷附答案

    本次为大家整理的是浙江强基联盟2025年8月高三联考生物试卷附答案(共12页),高清完整版PDF下载。这套试卷贴合2026届新高考生物命题方向,覆盖高中生物核心考点,适合高三同学一轮复习刷题自测、查漏补缺,也可供高中生物老师作为复习备课资料使用。

    一、选择题(本大题共 20 小题,每小题 2 分,共 40 分。每小题列出的四个备选项中只有一个是符合题目要求的,不选、多选、错选均不得分)

    1. 人类需要通过摄食获得各种营养物质。下列摄入的物质中组织细胞无法直接吸收利用的是

      A. 淀粉

      B. 水

      C. 无机盐

      D. 氨基酸

    2. 在推进生态文明建设的进程中,需统筹生态保护与可持续发展。下列选项中不符合生态文明理念的是

      A. 推广光伏、风电等清洁能源替代传统能源

      B. 应用碳捕集技术减少工业排放污染

      C. 禁止森林资源的商业性采伐利用

      D. 建立生态补偿机制促进保护者受益

    阅读下列材料,回答第 3、4 题。

    细胞代谢依赖于内环境的稳态维持。组织液作为细胞直接接触的液体环境,其成分动态平衡受血浆渗透、淋巴回流及细胞膜选择性通透的共同调节。物质跨膜转运方式(如被动转运、主动转运)的差异直接影响细胞对营养物质的摄取和代谢废物的排出。

    1. 下列关于组织细胞与组织液的物质交换的叙述,正确的是

      A. 主要通过易化扩散的方式进入细胞

      B. 细胞膜的选择透过性依赖于细胞膜上的各类离子通道

      C. 不直接消耗 ATP 的转运方式属于被动转运

      D. 大分子物质通过囊泡运输时伴随 ATP 水解

    2. 下列关于内环境稳态及其维持的叙述,错误的是

      A. 血浆是内环境中最活跃的部分

      B. 人体中存在能直接与外界进行物质交换的细胞

      C. 通过细胞膜实现血浆、组织液与淋巴之间的物质交换

      D. 内环境为细胞正常生命活动提供了稳定的生存条件

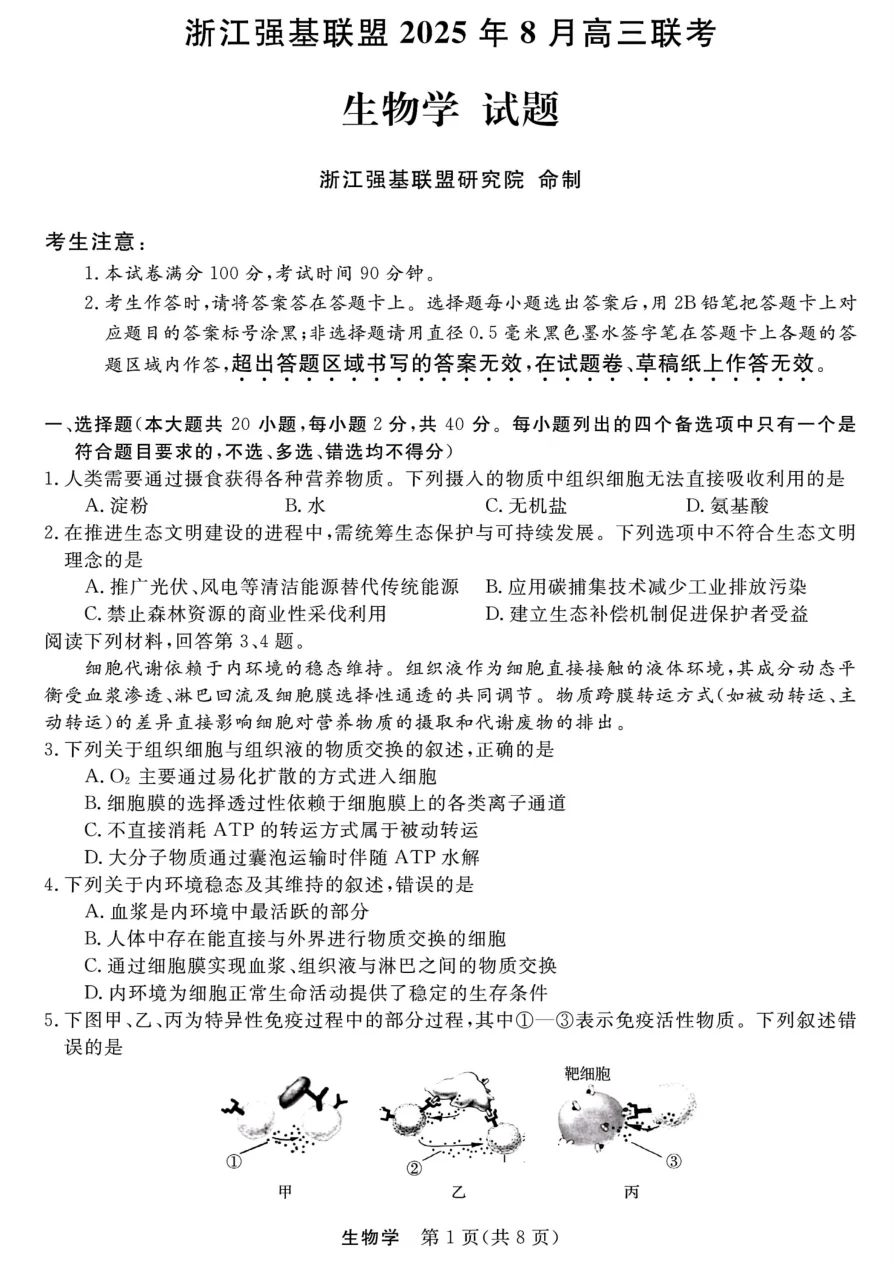
    3. 下图甲、乙、丙为特异性免疫过程中的部分过程,其中①—③表示免疫活性物质。下列叙述错误的是

    甲:浆细胞分泌①(抗体)

    乙:②(细胞因子)作用于 B 细胞

    丙:效应 T 细胞释放③诱导靶细胞裂解

    A. 甲发生在体液免疫过程中,乙、丙发生在细胞免疫过程中

    B. 甲、乙发生在感应阶段,丙发生在效应阶段

    C. ①、③由淋巴细胞分泌,②由巨噬细胞分泌

    D. ①、②能诱导细胞分化,③能诱导细胞凋亡

  • 浙江强基联盟2025年8月高三联考物理试卷附答案

    浙江强基联盟2025年8月高三联考物理试卷附答案

    本次为大家整理的是浙江强基联盟2025年8月高三联考物理试卷附答案(共10页),高清完整版PDF下载。这套试卷贴合2026届新高考物理命题方向,覆盖高中物理核心考点,适合高三同学一轮复习刷题自测、查漏补缺,也可供高中物理老师作为复习备课资料使用。

    一、选择题 Ⅰ(本题共 10 小题,每小题 3 分,共 30 分。每小题列出的四个备选项中只有一个是符合题目要求的,不选、多选、错选均不得分)

    1. 下列属于国际单位制基本单位的是

      A. 长度

      B. 千克

      C. 焦耳

      D. 牛顿

    2. 2020 年 7 月 23 日 12 时 41 分,中国在文昌航天发射场,用长征五号运载火箭将中国首次火星探测任务 “天问一号” 探测器发射升空,飞行 2 000 多秒后,成功将探测器送入预定轨道。下列说法正确的是

      A. “2020 年 7 月 23 日 12 时 41 分” 指的是时间间隔

      B. “2 000 多秒” 指的是时刻

      C. 研究 “天问一号” 发射升空时的结构变化,可将 “天问一号” 看成质点

      D. 研究 “天问一号” 绕火星一圈所用的时间,可将 “天问一号” 看成质点

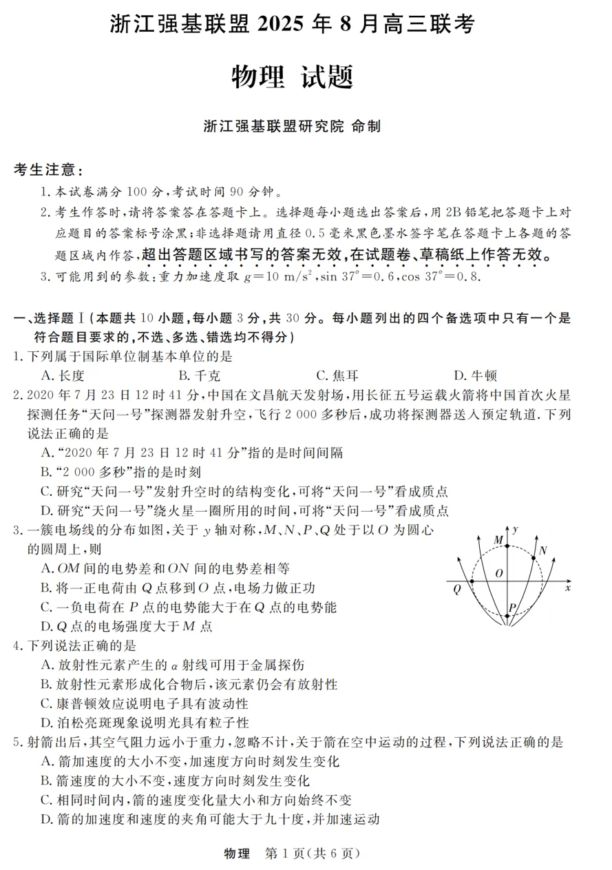
    3. 一簇电场线的分布如图,关于轴对称,、、、处于以为圆心的圆周上,则

      A. 间的电势差和间的电势差相等

      B. 将一正电荷由点移到点,电场力做正功

      C. 一负电荷在点的电势能大于在点的电势能

      D. 点的电场强度大于

    4. 下列说法正确的是

      A. 放射性元素产生的射线可用于金属探伤

      B. 放射性元素形成化合物后,该元素仍会有放射性

      C. 康普顿效应说明电子具有波动性

      D. 泊松亮斑现象说明光具有粒子性

    5. 箭射出后,其空气阻力远小于重力,忽略不计,关于箭在空中运动的过程,下列说法正确的是

      A. 箭加速度的大小不变,加速度方向时刻发生变化

      B. 箭速度的大小不变,速度方向时刻发生变化

      C. 相同时间内,箭的速度变化量大小和方向始终不变

      D. 箭的加速度和速度的夹角可能大于九十度,并加速运动

    6. 如图所示,实线是地球赤道上空的静止卫星轨道,静止卫星寿命终结时,它会被二次变速通过椭圆转移轨道推到虚线所示同步轨道上空约 300 公里处的 “坟场轨道”。已知地球自转周期为,引力常数为,地球质量为,根据上面提供信息,下列得到的结论中正确的是

      A. 地球的密度为

      B. 地球静止卫星离开地面高度为

      C. 卫星从同步轨道转移到 “坟场轨道” 后速度变大

      D. 宁波的纬度约为,定点在经度与宁波经度相同的静止卫星,晚上从宁波观察静止卫星与水平面的视角大于

    7. 如图所示,物块用跨过滑轮的轻绳相连,稳定后,轻绳与水平方向夹角为的延长线的夹角分别为。已知,地面对物块的弹力为,不计滑轮的重力及轻绳和滑轮之间的摩擦,下列说法正确的是

      A. 有可能

      B. 物体的重力

      C. 绳子的拉力为

      D. 地面对物体的摩擦力为

    8. 倾角为足够长斜面静止放在粗糙水平面上,有一长木板恰好能在斜面处于静止。现有物块的速度从的顶端开始沿木板下滑,、间动摩擦因数为。已知、的质量分别为,最大静摩擦力等于滑动摩擦力。下列说法正确的是

      A. 物块下滑过程中,地面对斜面的摩擦力向左

      B. 物块下滑过程中,板仍与斜面保持静止

      C. 要使不脱离板长度至少为

      D. 若不从板上滑落,则最终与斜面保持相对静止

    9. 如图所示,一装满水的长方体的容器,高度为,上下两个面为边长的正方形,底面中心点放有一单色点光源,可向各个方向发射单色光,已知水对该单色光的折射率为,不考虑容器对光的反射,水面上有单色点光源光线射出区域面积为

      A.

      B.

      C.

      D.

  • 浙江强基联盟2025年8月高三联考数学试卷附答案

    浙江强基联盟2025年8月高三联考数学试卷附答案

    本次为大家整理的是浙江强基联盟2025年8月高三联考数学试卷附答案(共8页),高清完整版PDF下载。这套试卷贴合2026届新高考数学命题方向,覆盖高中数学核心考点,适合高三同学一轮复习刷题自测、查漏补缺,也可供高中数学老师作为复习备课资料使用。

    一、单选题:本题共 8 小题,每小题 5 分,共 40 分。在每小题给出的四个选项中,只有一项是符合题目要求的。

    1. 已知集合,则

      A.

      B.

      C.

      D.

    2. 若复数满足,则

      A.

      B.

      C.

      D.

    3. 在等比数列中,已知,则公比

      A.

      B.

      C.

      D.

    4. 尽管目前人类还无法准确预报地震,但科学家通过研究,已经对地震有所了解,例如,地震时释放出的能量(单位:尔格) 与地震里氏震级之间的关系为:,若第一次地震释放出的能量是第二次的倍,则第一次地震的里氏震级比第二次高

      A.

      B.

      C.

      D.

    5. 设双曲线的右焦点为,以为圆心,半径为的圆与双曲线的渐近线相切,则双曲线的离心率为

      A.

      B.

      C.

      D.

    6. 若函数的图象向右平移个单位后为一个奇函数的图象,则的最小值为

      A.

      B.

      C.

      D.

    7. 已知锐角满足,则角的最大值为

      A.

      B.

      C.

      D.

    8. 是函数的图象与轴的两个交点 (不同于原点),过作曲线的切线,切点为(异于点),若,则实数的值为

      A.

      B.

      C.

      D.

  • 浙江强基联盟2025年8月高三联考政治试卷附答案

    浙江强基联盟2025年8月高三联考政治试卷附答案

    本次为大家整理的是浙江强基联盟2025年8月高三联考政治试卷附答案(共10页),高清完整版PDF下载。这套试卷贴合2026届新高考政治命题方向,覆盖高中政治核心考点,适合高三同学一轮复习刷题自测、查漏补缺,也可供高中政治老师作为复习备课资料使用。

    一、选择题 Ⅰ(本大题共 17 小题,每小题 2 分,共 34 分。每小题列出的四个备选项中只有一个是符合题目要求的,不选、多选、错选均不得分)

    1. 16 世纪,英国学者莫尔在《乌托邦》里描述,“从那时起,贪馋无厌的人一下子把几千英亩的土地,用一条篱栅圈围起来,佃农从土地上被逐出,最后被迫进入工厂”,他提出未来社会应实行财产公有,大家都热心公事,“每人一无所有,而又每人都富裕”。这些描述

      ①揭示了资本家剥削的秘密

      ②揭露了资本本义的罪恶本性

      ③表达了对未来理想社会的向往

      ④奠定了科学社会主义的理论基石

      A. ①③

      B. ①④

      C. ②③

      D. ②④

    2. 某校以 “只有社会主义才能救中国” 为主题开展研学活动。下列选项是某同学在参观地点的感悟,对应正确的有

      ①参观地点:中共一大会址

      感悟:中国共产党的诞生深刻改变了中国人民的命运,我们要坚定不移听党话、跟党走。

      ②参观地点:北京天安门城楼

      感悟:毛泽东主席向世界的庄严宣告,实现了中华民族有史以来最为广泛而深刻的社会变革。

      ③参观地点:杭州 “五四宪法” 起草地旧址

      感悟:我国第一部社会主义类型宪法颁布,大大增强了中国特色社会主义制度自信的底气。

      ④参观地点:中国航天博物馆

      感悟:两弹一星的成功,表明我国取得了科技发展重要突破,成为世界上有重要影响力的大国。

      A. ①③

      B. ①④

      C. ②③

      D. ②④

    3. 从贵州 “村超” 到江苏 “苏超”,从海南 “村 VA(排球)” 再到浙江 “浙 BA”…… 广大群众参与其中、乐在其中,体育草根赛事在全国各地如火如荼地开展起来,人们从中体会到实实在在的获得感、幸福感。由此可见,体育强国梦

      ①归根到底是人民的梦

      ②圆了每个中华儿女的梦

      ③汇聚起中华民族的奋斗合力

      ④必须紧紧依靠人民来实现

      A. ①③

      B. ①④

      C. ②③

      D. ②④

    4. 某镇联合各村以土地、房屋、资源入股,与区文旅集团合资成立乡村产业运营公司,推出了集农业种植体验、农产品加工、项目游玩为一体的 “一村一特色、一片多体验” 运营模式,村民获得了租金、股金、薪金,在组团式共富路径上越走越幸福。这一路径

      ①培育了新型农业经营主体

      ②促进了一二三产业融合发展

      ③坚持了按劳分配主体地位

      ④健全了农业社会化服务体系

      A. ①②

      B. ①③

      C. ②④

      D. ③④


    1. 下表为 2025 年一季度浙江省城乡居民人均可支配收入构成情况 (数据来源:浙江省统计局)。
    表格
    指标 城镇常住居民 农村常住居民
    当年累计(元) 同比增幅(%) 当年累计(元) 同比增幅(%)
    可支配收入 25990 4.8 15043 5.9
    1. 工资性收入 13669 5.1 8178 5.7
    2. 经营净收入 4273 6.6 4051 5.9
    3. 财产净收入 3953 1.9 737 6.1
    4. 转移净收入 4095 5.0 2077 6.5

    从表中信息可以推断出

    ①城乡居民收入逐年增长

    ②城乡居民收入来源呈现多样化

    ③农村居民转移性收入将超越工资性收入

    ④城镇居民非工资性收入结构比农村居民更为均衡

    A. ①②

    B. ①③

    C. ②④

    D. ③④

  • 浙江强基联盟2025年8月高三联考地理试卷附答案

    浙江强基联盟2025年8月高三联考地理试卷附答案

    本次为大家整理的是浙江强基联盟2025年8月高三联考地理试卷附答案(共12页),高清完整版PDF下载。这套试卷贴合2026届新高考地理命题方向,覆盖高中地理核心考点,适合高三同学一轮复习刷题自测、查漏补缺,也可供高中地理老师作为复习备课资料使用。

    一、选择题(本大题共 25 小题,每小题 2 分,共 50 分。每小题列出的四个备选项中只有一个是符合题目要求的,不选、多选、错选均不得分)

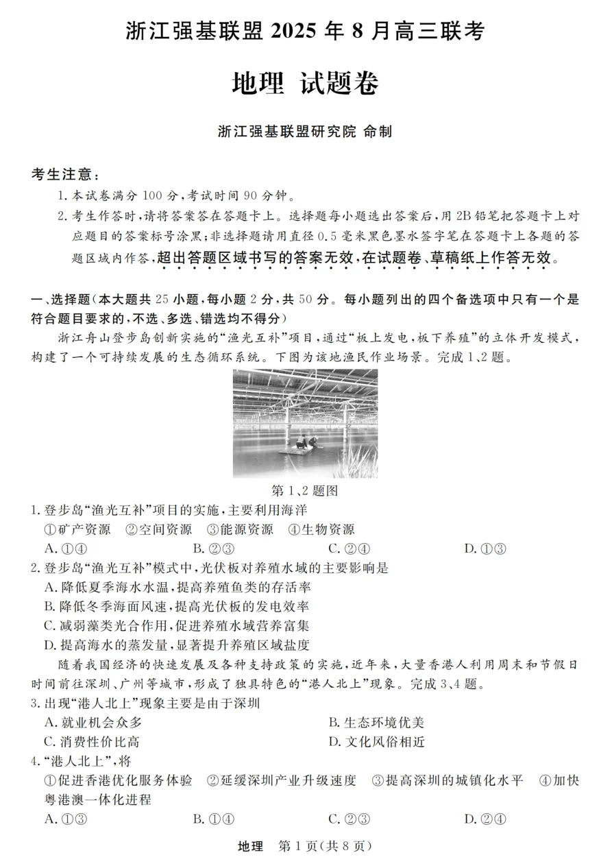
    浙江舟山登步岛创新实施的 “渔光互补” 项目,通过 “板上发电,板下养殖” 的立体开发模式,构建了一个可持续发展的生态循环系统。下图为该地渔民作业场景。完成 1、2 题。
    1. 登步岛 “渔光互补” 项目的实施,主要利用海洋

      ①矿产资源 ②空间资源 ③能源资源 ④生物资源

      A. ①④ B. ②③ C. ②④ D. ①③

    2. 登步岛 “渔光互补” 模式中,光伏板对养殖水域的主要影响是

      A. 降低夏季海水水温,提高养殖鱼类的存活率

      B. 降低冬季海面风速,提高光伏板的发电效率

      C. 减弱藻类光合作用,促进养殖水域营养富集

      D. 提高海水的蒸发量,显著提升养殖区域盐度

    随着我国经济的快速发展及各种支持政策的实施,近年来,大量香港人利用周末和节假日时间前往深圳、广州等城市,形成了独具特色的 “港人北上” 现象。完成 3、4 题。
    1. 出现 “港人北上” 现象主要是由于深圳

      A. 就业机会众多

      B. 生态环境优美

      C. 消费性价比高

      D. 文化风俗相近

    2. “港人北上”,将

      ①促进香港优化服务体验 ②延缓深圳产业升级速度 ③提高深圳的城镇化水平 ④加快粤港澳一体化进程

      A. ①③ B. ①④ C. ②③ D. ②④


    陇山地区是秦岭 — 祁连造山带的关键区域,斜长角闪片岩和镶嵌在其中的黑云二长片麻岩是该区域的两种主要的变质岩,两者矿物组成差异明显,其中斜长角闪片岩变质前的原岩是一种侵入岩。下图为该区域某地的地质剖面图。完成 5、6 题。
    1. 黑云二长片麻岩形成的主要原因是

      A. 斜长角闪片岩的变质作用

      B. 河流沉积物固结成岩

      C. 岩浆侵入时包裹周围岩块

      D. 岩浆喷出时快速冷凝

    2. 陇山形成的地质过程主要是

      A. 岩浆侵入 — 变质作用 — 断裂抬升 — 风化剥蚀

      B. 变质作用 — 断裂抬升 — 风化剥蚀 — 岩浆侵入

      C. 岩浆侵入 — 风化剥蚀 — 变质作用 — 断裂抬升

      D. 变质作用 — 岩浆侵入 — 风化剥蚀 — 断裂抬升

  • 浙江强基联盟2025年8月高三联考历史试卷附答案

    浙江强基联盟2025年8月高三联考历史试卷附答案

    本次为大家整理的是浙江强基联盟2025年8月高三联考历史试卷附答案(共12页),高清完整版PDF下载。这套试卷贴合2026届新高考历史命题方向,覆盖高中历史核心考点,适合高三同学一轮复习刷题自测、查漏补缺,也可供高中历史老师作为复习备课资料使用。

    一、选择题 Ⅰ(本大题共 6 小题,每小题 2 分,共 12 分。每小题列出的四个备选项中只有一个是符合题目要求的,不选、多选、错选均不得分)

    1. 浙江余杭良渚文化遗址考古发现了大量玉器、规模不一的墓葬及随葬品,古城呈现出宫殿区、内城、外郭城三重空间布局。这些发现说明良渚遗址

      A. 正处于新石器时代早期

      B. 即将跨入阶级社会的门槛

      C. 我国最早的奴隶制国家

      D. 形成完善的城市营建制度

    2. 集体劳作的瓦解与家庭式劳作方式的出现,是中国古代农业经济转型的重要标志。这一转型与诸多因素密切相关,其中的关键因素是

      A. 井田制的瓦解

      B. 铁犁牛耕的推广

      C. 私有制的出现

      D. 赋役制度的变革

    3. 1900 年,《清议报》刊载了梁启超的《少年中国说》:“惟思既往也,故生留恋心;惟思将来也,故生希望心。惟留恋也,故保守;惟希望也,故进取。惟保守也,故永旧;惟进取也,故日新。惟思既往也,事事皆其所已经者,故惟知照例;惟思将来也,事事皆其所未经者,故常敢破格。” 该报刊载该文的目的是

      A. 激励青年,勇于变革

      B. 开启民智,实业救国

      C. 分析形势,倡导革命

      D. 传播新知,宣扬共和

    4. 考古发现显示,公元前 10 世纪的腓尼基城邦比布鲁斯出土的陶片上刻有早期字母符号,这些符号与同时期埃及圣书体、两河流域楔形文字存在形态关联,但更简化抽象。学者认为,这是腓尼基人适应商业记账需求的创新。据此判断,腓尼基字母诞生的关键因素是

      A. 宗教祭祀

      B. 文明交流

      C. 行政管理

      D. 手工生产

    5. 下图是《西方政治制度史》的部分目录,其中①②③处分别是

    第三章 议会制度

    第一节 议会的渊源

    一、古希腊的公民大会

    二、古罗马的____①____与公民大会

    第二节 中世纪时期的议会形态

    一、英吉利王国的早期议会形式

    二、法兰西王国的____②____

    三、意大利城市共和国的议会

    第三节 议会制度的确立

    一、____③____议会制度的形成与变迁

    二、美国联邦国会的建立

    三、法国议会的产生与演变

    A. 长老会、三级会议、英国

    B. 长老会、选帝侯制、俄国

    C. 元老院、选帝侯制、俄国

    D. 元老院、三级会议、英国