本次为大家整理的是阳光新高考研究联盟2025-2026学年高三上学期返校联考语文试卷(共16页),高清完整版PDF下载。这套试卷贴合2026届新高考语文命题方向,覆盖高中语文核心考点,适合高三同学一轮复习刷题自测、查漏补缺,也可供高中语文老师作为复习备课资料使用。
一、现代文阅读 (35 分)
(一) 现代文阅读 Ⅰ(本题共 5 小题,19 分)
材料一:
(摘自唐扬《2025 年普利兹克奖得主:“深度求索” 的建筑师刘家琨》)
_1.webp)
本次为大家整理的是阳光新高考研究联盟2025-2026学年高三上学期返校联考语文试卷(共16页),高清完整版PDF下载。这套试卷贴合2026届新高考语文命题方向,覆盖高中语文核心考点,适合高三同学一轮复习刷题自测、查漏补缺,也可供高中语文老师作为复习备课资料使用。
(摘自唐扬《2025 年普利兹克奖得主:“深度求索” 的建筑师刘家琨》)

本次为大家整理的是浙江省七彩阳光新高考研究联盟2025-2026学年高三上学期返校联考生物试卷(共8页),高清完整版PDF下载。这套试卷贴合2026届新高考生物命题方向,覆盖高中生物核心考点,适合高三同学一轮复习刷题自测、查漏补缺,也可供高中生物老师作为复习备课资料使用。
A. 农田施用有机肥
B. 秸秆燃烧还田
C. 退耕还林
D. 大力发展太阳能、风能
A. 生长激素
B. 肾上腺素
C. 糖皮质激素
D. 甲状腺激素
A. 自由水含量降低
B. 细胞呼吸减弱
C. 种子干重增加
D. 脱落酸含量增加
A. 流动性增强
B. 通透性增加
C. 膜蛋白活性增强
D. 胞内物质外渗
A. 种间关系改变
B. 食性改变
C. 活动区域改变
D. 活动时间改变
A. 提高模板 DNA 的纯度
B. 引物浓度远高于初始模板 DNA 的浓度
C. 降低退火的温度
D. 提高引物的长度和 GC 的比例
A. 适宜的温度
B. 适宜的湿度
C. 5%和 95%的气体
D. 无菌、无毒的空间
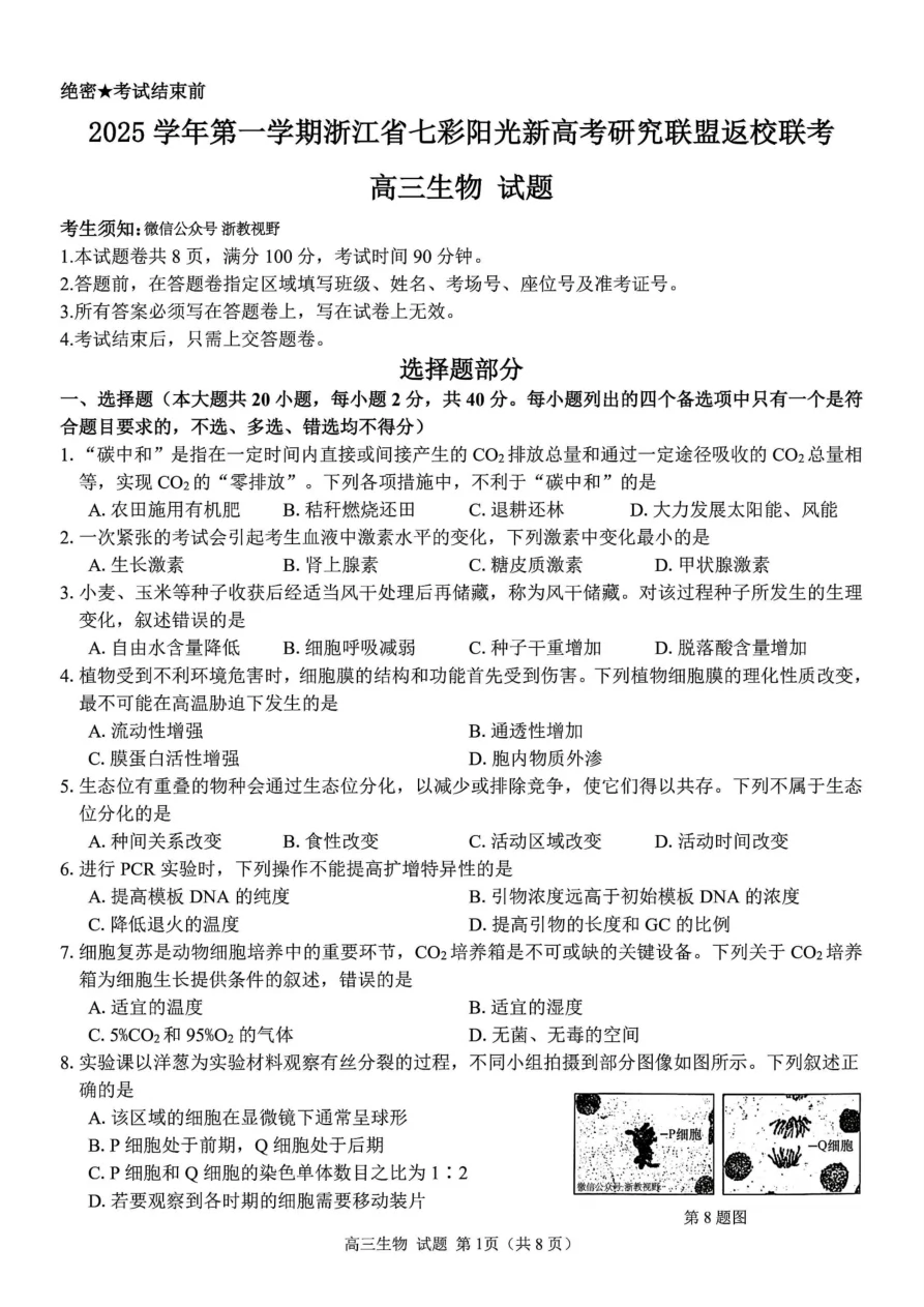
A. 该区域的细胞在显微镜下通常呈球形
B. P 细胞处于于前期,Q 细胞处于后期
C. P 细胞和 Q 细胞的染色单体数目之比为 1:2
D. 若要观察到各时期的细胞需要移动装片
(第 8 题图:标注 P 细胞、Q 细胞的洋葱细胞分裂视野图)
(第 9 题图:tRNA 三叶草结构示意图,标注反密码子 UCG、3′ 端 – OH、5′ 端磷酸基团)
A. 是以 DNA 一条链为模板转录产生的
B. 是一条单链,但含有互补碱基之间形成的氢键
C. 与氨基酸结合是 tRNA 的羟基端(-OH)
D. 该 tRNA 中反密码子对应的密码子是 5′ AGC 3′
A. 通过 PCR 检测出耐旱基因的序列
B. 耐旱基因正确表达特定的蛋白质
C. 田间试验中植株丙的耐旱性提高
D. 植株丙自交,子代中耐旱不耐旱

本次为大家整理的是浙江省七彩阳光新高考研究联盟2025-2026学年高三上学期返校联考物理试卷(共8页),高清完整版PDF下载。这套试卷贴合2026届新高考物理命题方向,覆盖高中物理核心考点,适合高三同学一轮复习刷题自测、查漏补缺,也可供高中物理老师作为复习备课资料使用。
A. 能量
B. 电势
C. 电压
D. 电荷量
A. 平均速度大小约为 8km/h
B. 研究 “天工” 跑步姿势时,可以把它看成质点
C. 相对于身后同速陪跑的工程师,“天工” 是静止的
D. 在两次更换电池时间内,“天工” 做匀速直线运动
(第 2 题图、第 3 题图配图)
A.
B. 可能大于
C. 人站上石头,不变
D. 人站上石头,不变
A. ,Y 粒子是
B. 甲为聚变反应,乙为核衰变反应
C. 的比结合能小于的比结合能
D. 乙中的动量等于与 Y 的动量之和
A.
B.
C.
D.
(第 5 题图:LC 电路示意图 + 电流时间图像)
B.
C.
D. 输入动力系统的功率为
(第 6 题图:高铁变压供电原理图)
B. 某一时刻甲、乙的速度大小相同
C. 甲、乙在点时加速度大小不同
D. 甲的机械能一定比乙的机械能大

本次为大家整理的是浙江省七彩阳光新高考研究联盟2025-2026学年高三上学期返校联考日语试卷(共8页),高清完整版PDF下载。这套试卷贴合2026届新高考日语命题方向,覆盖高中日语核心考点,适合高三同学一轮复习刷题自测、查漏补缺,也可供高中日语老师作为复习备课资料使用。
A. コンビニ
B. 八百屋
C. 図書館
A. 日曜日
B. 土曜日
C. 金曜日
A. 男の仕事の写真
B. 女の仕事の写真
C. 女が山へ行った時の写真
A. 鞄を買う
B. 服屋へ行く
C. ネクタイを買う
A. 家でよくラーメンを食べる
B. 簡単にできたラーメンを食べない
C. いつも店でラーメンを食べる
6. 女の人はどんな仕事をしていますか。
A. パン屋の店員
B. 運転手
C. 料理人
A. チョコレートパンを買う
B. あんパンを買う
C. あんパンとチョコレートパンを買う
A. 女の人は甘いものが好きではない
B. チョコレートパンの中にあんこがある
C. 女の人はアルバイトをしている
9. 今、何時ですか。
A.14 時 30 分
B.16 時
C.18 時
A. 韓国映画
B. コメディ映画
C. 悲しい映画
A. カフェに行く
B. 映画を見る
C. 晩ご飯を食べる
12. 男の人はいつ美術館へ行きましたか。
A. 昨日
B. 先週
C. 大学の時
A. 大学の絵
B. 女の人が描いた絵
C. 日本の昔の絵
A.2 人はいっしょに絵を見た
B. 女の人は大学のとき、絵を描いていた
C. 男の人は友達と美術館へ行った
15. 男の人は、いつ郵便局へ行きますか。
A. 本屋へ行く前
B. 本屋へ行った後
C. 勉強が終わった後
A. 家族に手紙を出すから
B. 友達に本を送るから
C. 日本語の試験に申し込むから

本次为大家整理的是阳光新高考研究联盟2025-2026学年高三上学期返校联考数学试卷附答案(共12页),高清完整版PDF下载。这套试卷贴合2026届新高考数学命题方向,覆盖高中数学核心考点,适合高三同学一轮复习刷题自测、查漏补缺,也可供高中数学老师作为复习备课资料使用。
已知集合,,则
A.
B.
C.
D.
已知复数,,则
A.
B.
C.
D.
若,则 “” 是 “” 的
A. 充分不必要条件
B. 必要不充分条件
C. 充要条件
D. 既不充分也不必要条件
已知向量在向量方向上的投影向量为,且,,则
A.
B.
C.
D.
已知为抛物线的焦点,为的准线与的对称轴的交点,为抛物线上的点,若,则
A.
B.
C.
D.
已知函数的图象经过点,若在上没有零点,则的取值范围为
A.
B.
C.
D.
已知,若,则的最小值为
A.
B.
C.
D.
已知定义在上的函数满足,且对,都有,若对,恒成立,则实数的取值范围为
A.
B.
C.
D.

本次为大家整理的是浙江省七彩阳光新高考研究联盟2025-2026学年高三上学期返校联考政治试卷附答案(共12页),高清完整版PDF下载。这套试卷贴合2026届新高考政治命题方向,覆盖高中政治核心考点,适合高三同学一轮复习刷题自测、查漏补缺,也可供高中政治老师作为复习备课资料使用。
恩格斯在《家庭、私有制和国家的起源》中指出,原始社会末期,随着金属工具的出现和畜牧业的分离,个体家庭开始独立生产,土地、牲畜及劳动工具的私人所有制产生,造成不平等增长的基础。这种变化最终导致 “自由人和奴隶的划分”,阶级社会由此形成。这揭示了
①生产力发展是促成阶级社会形成的根本原因
②私人所有制的产生是社会不平等的根源所在
③不平等增长的出现开启了人类历史倒退序幕
④生产资料私人所有是私有制得以确立的标志
A.①② B.①③ C.②④ D.③④
列宁曾指出:“圣西门、傅立叶和欧文深刻揭露了资本主义的罪恶,但他们把社会主义视为绝对真理的偶然发现,而非阶级斗争的必然产物……。他们向统治阶级呼吁仁慈,却不知任何剥削制度都不会自动退出历史舞台。” 这反映了空想社会主义者
①未认识到阶级斗争对推动社会变革的巨大作用
②仅揭露资本主义罪恶现象,未触及其罪恶根源
③否认了无产阶级是阶级社会掘墓人的历史地位
④幻想依靠资产阶级道德自觉就能实现社会改造
A.①③ B.①④ C.②③ D.②④
1953-1957 年,“一五计划” 集中发展重工业,建成鞍山钢铁公司无缝钢管厂、长春第一汽车制造厂等,新建成宝成、鹰厦铁路 30 余条,川藏、青藏公路通车,1957 年武汉长江大桥连接长江南北,工业总产值增长 128.6%。这些成就
①佐证了过渡时期总路线改造与建设并举的正确性
②是我国建立起独立而完善的工业体系的重要标志
③是过渡时期我国不断解放发展生产力的必然结果
④浸润着中国人民接续推进工业化建设的不懈努力
A.①② B.①④ C.②③ D.③④
2025 年 7 月,国务院政策例行吹风会指出,上海自贸区升级国际贸易 “单一窗口” 数据交换系统,完成与新加坡 “一次申报、双边通关” 试点;深圳前海试点跨境电子发票互操作平台,验证测试企业间交易。2024 年上海关区保税维修进出口规模达 1200 亿元,同比增长 73.9%。这告诉我们
①改革开放极大改变了中华民族和中国共产党的面貌
②我国改革开放无止境,制度型开放生出累累硕果
③我国即将建成全方位、宽领域、多层次的开放格局
④我国正推进高水平对外开放,加快建设 “有效市场”
A.①② B.①③ C.②④ D.③④
2025 年 7 月 15 日,习近平总书记在中央城市工作会议上指出,新时代我国城市发展必须加强和改善党的领导,坚持以人民为中心,认识和顺应城市发展规律,将城市视为有机生命体,推动城乡融合发展,走出中国特色城市现代化新路子。这些要求
①践行了党的治国方针,有助于将党的领导转化为城市治理效能
②坚持了人民主体地位,彰显了中国梦归根到底是中国人民的梦
③顺应了城镇化进入新阶段要求,有助于消除我国城乡发展差异
④遵循了新时代城镇化建设规律,有助于加快转变社会主要矛盾
A.①② B.①④ C.②③ D.③④
2025 年 7 月 15 日,国务院国资委要求国企在人工智能、量子科技等领域加大原创性攻关。同时,民企可通过 “揭榜挂帅” 机制参与国家重大科技项目,形成 “国企主导技术路线、民企灵活转化成果” 的协同模式。国资委这一要求
①有助于增强国有经济对国民经济的主导作用
②取消了民企准入门槛,优化了民企发展环境
③基于不同所有制经济在国民经济中地位平等
④基于国有企业是推进国家现代化的重要力量
A.①③ B.①④ C.②③ D.②④

本次为大家整理的是浙江省七彩阳光新高考研究联盟2025-2026学年高三上学期返校联考地理试卷附答案(共12页),高清完整版PDF下载。这套试卷贴合2026届新高考地理命题方向,覆盖高中地理核心考点,适合高三同学一轮复习刷题自测、查漏补缺,也可供高中地理老师作为复习备课资料使用。
“新六小龙” 得以崛起的关键是杭州市
A. 具备完整产业链
B. 信息技术人才多
C. 公共服务业发达
D. 对外开放程度高
将这些企业的产品与区域内其他产业融合,产生的主要意义有
①加快各经济要素集聚
②驱动原产业创新发展
③提升区域产业竞争力
④提升传统产业就业率
A. ①②
B. ②③
C. ①④
D. ③④
| 时间 | 迁入 / 迁出 | 甲 | 西部地区 | 乙 | 丙 |
|---|---|---|---|---|---|
| 2010~2015 年 | 迁入人口 | 6.3 | 21.1 | 5.7 | 97.2 |
| 迁出人口 | 43.6 | 32.7 | 20.0 | 34.0 | |
| 2015~2020 年 | 迁入人口 | 23.9 | 59.6 | 12.7 | 168.8 |
| 迁出人口 | 83.8 | 60.4 | 42.1 | 83.7 |
对我国老年人口迁移影响最大的因素是
A. 土地流转
B. 医疗条件
C. 社会保障
D. 家庭随迁
表中甲、乙、丙分别为
A. 东部地区 东北地区 中部地区
B. 中部地区 东部地区 东北地区
C. 中部地区 东北地区 东部地区
D. 东北地区 中部地区 东部地区
夏季,①②③④四个海域中
A. 盐度:①②低,③④高
B. 水温:①②低,③④高
C. 密度:①②小,③④大
D. 流速:①②小,③④大

本次为大家整理的是浙江省七彩阳光新高考研究联盟2025-2026学年高三上学期返校联考历史试卷附答案(共8页),高清完整版PDF下载。这套试卷贴合2026届新高考历史命题方向,覆盖高中历史核心考点,适合高三同学一轮复习刷题自测、查漏补缺,也可供高中历史老师作为复习备课资料使用。
古代某城市有东西 14 条大街,南北 11 条大街,划分出 108 个坊,东市、西市各占两坊之地。东市有 220 行,西市则有西域以及波斯、大食商人,“胡风”“胡俗” 流行。这一城市是
A. 东汉洛阳
B. 唐朝长安
C. 北宋开封
D. 元朝大都
太平兴国二年,宋太宗废除了节度使领州之制,令原来专管督征运送地方财赋的某一职官兼理军民庶政,逐渐导致 “一路之事无所不总”。这一职官是
A. 通判
B. 知州
C. 转运使
D. 枢密使
“有说欧米(美)共和的政治,我们中国此时尚不能合用的。盖由野蛮而专制,由专制而立宪,由立宪而共和,这是天然的顺序,不可躁进的;我们中国的改革最宜于君主立宪,万不能共和。殊不知此说大谬。我们中国的前途如修铁路,然此时若修铁路,还是用最初发明的汽车,还是用近日改良最利便之汽车,此虽妇孺亦明其利钝。” 此演说片段最可能出自
A. 魏源
B. 詹天佑
C. 梁启超
D. 孙中山
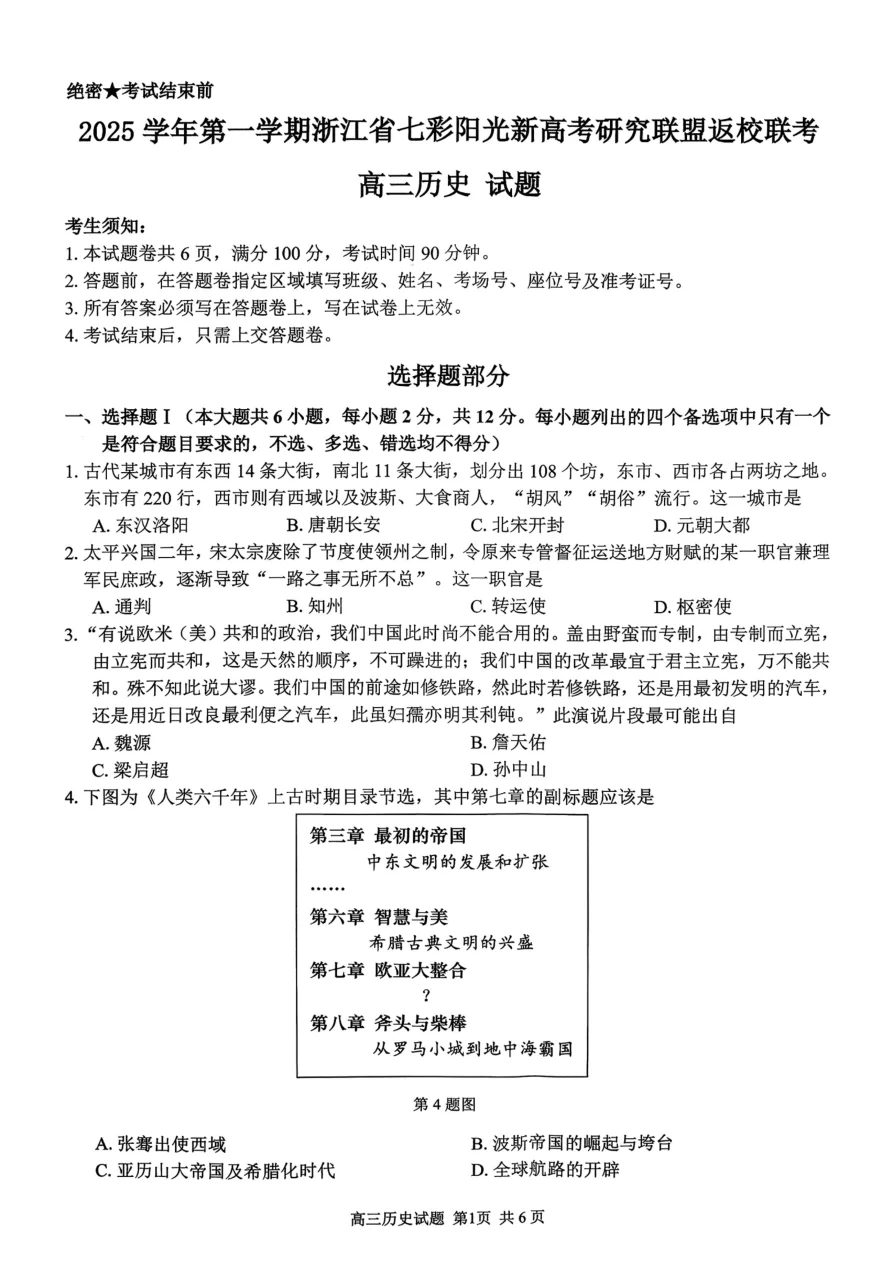
下图为《人类六千年》上古时期目录节选,其中第七章的副标题应该是
| 第三章 | 最初的帝国
中东文明的发展和扩张 |
| —- | —- |
|……|……|
| 第六章 | 智慧与美
希腊古典文明的兴盛 |
| 第七章 | 欧亚大整合
?|
| 第八章 | 斧头与柴棒
从罗马小城到地中海霸权 |
A. 张骞出使西域
B. 波斯帝国的崛起与垮台
C. 亚历山大帝国及希腊化时代
D. 全球航路的开辟
一部巨制由 2281 个条款组成,其中 1570 条涉及财产权,它与大革命保持一致,在字面上将封建残余和王室特权废除了,在欧陆大地上推动了其他自由主义改革。这部巨制是
A. 《罗马民法大全》
B. 《大宪章》
C. 《王位继承法》
D. 《拿破仑法典》
有学者统计,从 1840-1845 年到 1870-1875 年,英国陆路运输速度提高了 10 倍,而成本下降了 75%-85%。这主要得益于
A. 汽车基本普及
B. 铁路建设发展
C. 高速公路增多
D. 城市化进程深入
春秋时人在社会观念方面有两个突出的地方:一是将 “华” 与 “夏” 系连,出现 “华夏” 的观念;二是将天下的邦国分为华夏与戎狄蛮夷两个类别。两个类别的区分主要在于
A. 文化水平的高低
B. 血缘关系的亲疏
C. 军事实力的强弱
D. 空间距离的远近
北魏孝文帝延兴二年,国家颁布诏书,整肃祭孔礼仪。太和十三年 “立孔子庙于京师”,祭孔成为国家礼制,规格越来越高,主持祭孔和掌管国家教育的国子监官员的品秩也相应上升。这些举措根本上是为了
A. 宣扬儒学
B. 重视教育
C. 推行汉化
D. 巩固统治

本次为大家整理的是浙江省七彩阳光新高考研究联盟2025-2026学年高三上学期返校联考化学试卷附答案(共13页),高清完整版PDF下载。这套试卷贴合2026届新高考化学命题方向,覆盖高中化学核心考点,适合高三同学一轮复习刷题自测、查漏补缺,也可供高中化学老师作为复习备课资料使用。
常温下,下列属于有色气体的是
A.
B.
C.
D.
下列化学用语表示正确的是
A. 基态原子的价电子排布式:
B.的电子式:
C. 甲酸苯酚酯的结构简式:苯环
D. 氯离子的结构示意图:、、
化学与生产生活密切相关,下列说法不正确的是
A. 乙醇可被氧化为乙酸,因此酒类贮存不当时会变酸
B. 硬化油不易变质,因此油脂氢化可延长保质期
C. 氧炔焰温度可超,因此乙炔可用于切割金属板材
D.能增加肉类食品鲜味,因此可作肉类食品增味剂
根据元素周期律,下列说法不正确的是
A. 第一电离能:
B. 熔点:金刚石
C. 最高正价:
D. 中子数:
关于实验室安全,下列说法不正确的是
A. 观察在干冰中燃烧的现象时,须佩戴护目镜且保持安全距离
B. 探究与浓、稀硝酸的反应时,须打开实验室的通风设备
C. 点燃甲烷、氢气等可燃性气体前,须检验可燃性气体的纯度
D. 不需要回收的含乙醇、溴乙烷的有机废液,可直接焚烧处理
已知,下列有关说法不正确的是
A. 3 种产物均为极性分子
B.(氧化产物)(还原产物)
C.与的键角相等
D. 反应过程中可能有白烟产生
下列有关化学反应的描述正确的是
A.与浓硫酸共热制乙醚,有键断裂的同时有键生成
B.被氧化为,原子轨道的杂化类型由转变为
C.转化为,晶体类型从共价晶体转变成了分子晶体
D.转化为,配位键转变为某原子的孤电子对
下列物质的结构或性质不能说明其用途的是
A. 苯酚具有较强的还原性,可用作外用消毒剂
B. 液态氯乙烷汽化会吸收大量的热,可用作急性损伤的镇痛剂
C. 丙酮具有良好的溶解能力,可用作钢瓶储存乙炔的溶剂
D. 淀粉的葡萄糖单元有多个羟基,经酯化后可生产可降解塑料
下列离子方程式不正确的是
A.投入足量水中:
B.与溶液反应:
C. 碳酸银溶于硝酸:
D.溶液中通入足量: