本次为大家整理的是2025年“江南十校”新高三第一次综合素质检测生物试卷及参考答案,高清完整版PDF下载。这套试卷贴合2026届新高考生物命题方向,覆盖高中生物核心考点,适合高三同学一轮复习刷题自测、查漏补缺,也可供高中生物老师作为复习备课资料使用。
一、选择题:本题共 15 小题,每小题 3 分,共 45 分。在每小题给出的四个选项中,只有一项是符合题目要求的。
-
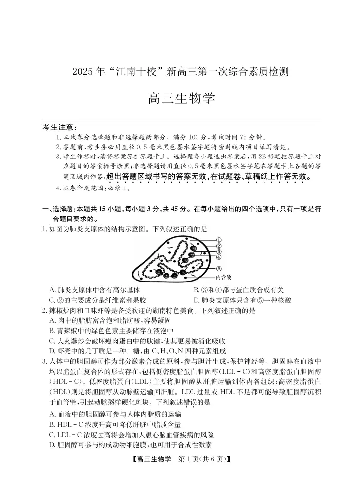
如图为肺炎支原体的结构示意图。下列叙述正确的是
A. 肺炎支原体中含有高尔基体
B. ③和④都与蛋白质合成有关
C. ②的主要成分是纤维素和果胶
D. 肺炎支原体只含有⑤一种核酸
-
辣椒炒肉和口味虾等是备受欢迎的湖南特色美食。下列叙述正确的是
A. 肉中的脂肪富含饱和脂肪酸,容易凝固
B. 青辣椒中的绿色色素主要储存在液泡中
C. 大火爆炒会破坏瘦肉蛋白中的肽键,使其更易被消化吸收
D. 虾壳中的几丁质是一种二糖,由 C、H、O、N 四种元素组成
-
人体中的胆固醇可作为部分激素合成的原料,参与胆汁生成,保护神经等。胆固醇在血液中均以脂蛋白复合体的形式存在,包括低密度脂蛋白胆固醇(LDL-C)和高密度脂蛋白胆固醇(HDL-C)。低密度脂蛋白(LDL)主要将胆固醇从肝脏运输到体内各组织;高密度脂蛋白(HDL)则是将胆固醇从动脉壁运输回肝脏。LDL 过量或 HDL 不足都可能导致胆固醇沉积于血管壁,引起动脉粥样硬化斑块。下列叙述错误的是
A. 血液中的胆固醇可参与人体内脂质的运输
B. HDL-C 浓度升高可降低肝脏中脂质含量
C. LDL-C 浓度过高将会增加人患心脑血管疾病的风险
D. 胆固醇可参与构成动物细胞膜,也可用于合成性激素
-
胰岛 B 细胞合成胰岛素的过程如图。前胰岛素原在内质网中剪掉信号肽形成胰岛素原,经囊泡运输,在高尔基体内经糖基化修饰及蛋白质折叠等进一步加工成为成熟的胰岛素。下列叙述错误的是
A. 胰岛 B 细胞中的结合水可参与该细胞的结构组成
B. 胰岛 B 细胞吸收的无机盐主要以离子的形式存在
C. 前胰岛素原转变为胰岛素的过程中需要肽酶来提供活化能
D. 前胰岛素原转变为胰岛素的过程中相对分子质量逐渐减小
-
如图为线粒体与溶酶体之间的三种相互作用示意图,线粒体分裂时,溶酶体可与线粒体发生膜接触,进而驱动线粒体分裂相关蛋白的募集,从而精确调控线粒体分裂进程。下列叙述错误的是
A. 溶酶体膜和线粒体膜都是细胞生物膜系统的一部分
B. 大分子物质被溶酶体水解后的产物可被线粒体利用
C. 线粒体的分裂过程需要溶酶体释放酸性水解酶催化
D. 受损的线粒体被囊泡包裹后可由溶酶体经自噬清除
-
某科研小组用紫色洋葱鳞片叶外表皮进行质壁分离和复原实验。下列叙述正确的是
A. 该实验要用到光学显微镜,实验过程中需要观察两次
B. 实验用的蔗糖溶液浓度越大,质壁分离复原速度越快
C. 发生质壁分离的洋葱细胞都可以发生质壁分离复原现象
D. 随着紫色液泡颜色逐渐加深,细胞的吸水能力逐渐增强
-
如图为 ATP 合酶的结构,该酶包括 F₁头部和 F₀跨膜 H⁺载体两部分。下列叙述正确的是
A. ATP 合酶广泛分布在细胞内的所有膜结构上
B. ATP 合酶的作用并未体现出酶作用的专一性
C. ATP 合酶运输 H⁺的方式为主动运输
D. ATP 合成所需的能量由 H⁺势能提供
-
丙酮酸激酶是糖酵解过程(细胞呼吸第一阶段)中的主要限速酶(代谢通路中决定反应速率的关键调控酶)之一,能够催化磷酸烯醇式丙酮酸和 ADP 生成丙酮酸和 ATP。细胞中的 ATP 浓度较高时,ATP 也能与该酶结合调控其活性,进而调节糖酵解速率,以保证细胞中能量的供求平衡。下列叙述正确的是
A. ATP 和 ADP 与丙酮酸激酶的结合位点一定相同
B. ATP 与丙酮酸激酶结合后可能会降低糖酵解速率
C. ATP 与丙酮酸激酶结合使该酶结构发生不可逆改变
D. 抑制丙酮酸激酶活性只会影响细胞的有氧呼吸速率

发表回复