本次为大家整理的是山东省启思大联考2026届高三上学期暑假第一次模拟考试(开学)生物试卷(有答案)(共12页),高清完整版PDF下载。这套试卷贴合2026届新高考生物命题方向,覆盖高中生物核心考点,适合高三同学一轮复习刷题自测、查漏补缺,也可供高中生物老师作为复习备课资料使用。
一、选择题:本题共 15 小题,每小题 2 分,共 30 分。在每小题所给的四个选项中,只有一个选项是符合题目要求的。请把正确的选项涂在答题卡相应的位置上。
- 我国的 “国宝” 大熊猫栖息于长江上游海拔 2400~3500 的高山竹林中,喜食竹子尤嫩茎、竹笋,偶尔食肉。下列有关叙述错误的是
A. 大熊猫生命活动的正常进行离不开体内各种细胞的密切合作
B. 大熊猫的成熟红细胞和发菜在结构上最主要的区别是有以核膜为界限的细胞核
C. 竹茎属于植物的器官,竹子没有系统这一生命系统层次
D. 竹林内所有动植物都是由细胞发育而来的,并由细胞和细胞产物构成
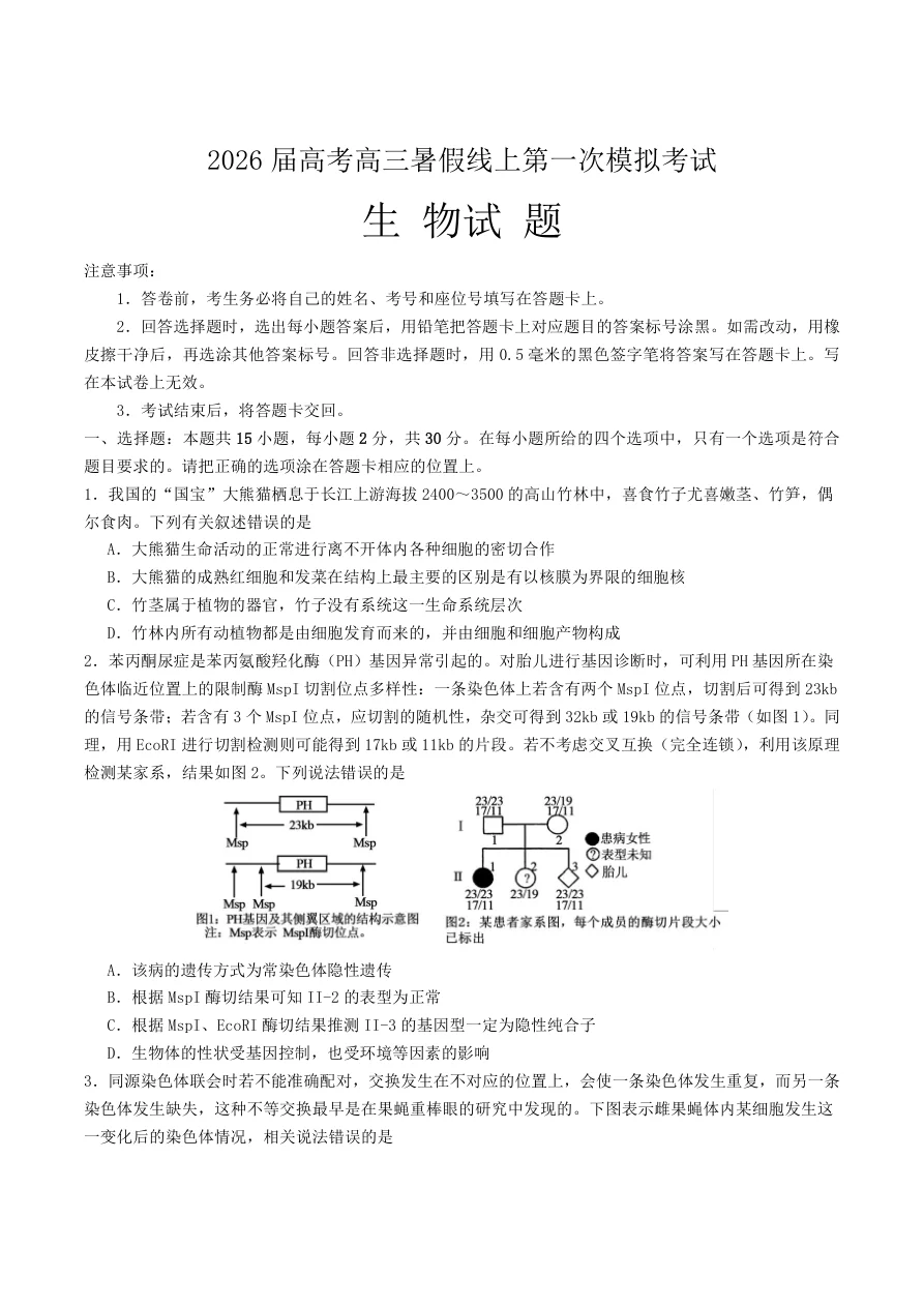
- 苯丙酮尿症是苯丙氨酸羟化酶(PH)基因异常引起的。对胎儿进行基因诊断时,可利用 PH 基因所在染色体临近位置上的限制酶 MspⅠ 切割位点多样性:一条染色体上若含有两个 MspⅠ 位点,切割后可得到 23kb 的信号条带;若含有 3 个 MspⅠ 位点,应切割的随机性,杂交可得到 32kb 或 19kb 的信号条带(如图 1)。同理,用 EcoRⅠ 进行切割检测则可能得到 17kb 或 11kb 的片段。若不考虑交叉互换(完全连锁),利用该原理检测某家系,结果如图 2。下列说法错误的是
图注:
图 1:PH 基因及其侧翼区域的结构示意图;标注:Msp 表示 MspⅠ 酶切割位点
图 2:某患者家系图,每个成员的酶切片段大小已标出;图例:●患病女性,○表型未知,◇胎儿
A. 该病的遗传方式为常染色体隐性遗传
B. 根据 MspⅠ 酶切结果可知 Ⅱ-2 的表型为正常
C. 根据 MspⅠ、EcoRⅠ 酶切结果推测 Ⅱ-3 一定为隐性纯合子
D. 生物体的性状受基因控制,也受环境等因素的影响
- 同源染色体联会时若不能准确配对,交换发生在不对应的位置上,会使一条染色体发生重复,而另一条染色体发生缺失,这种不等交换最早是在果蝇重棒眼的研究中发现的。下图表示雌果蝇体内某细胞发生这一变化后的染色体情况,相关说法错误的是
图注:方框中表示不等交换的片段;①~④表示染色单体
A. 果蝇重棒眼是由染色体结构变异导致的
B. 图示的不等交换发生在减数分裂 Ⅰ 过程中
C. 该细胞最终产生的配子种类有 4 种
D. 不考虑其他变异,②③进入同一配子的概率为 0
- 图 1 为膝跳反射的反射弧结构模式图,①~⑦表示相关结构。在膝跳反射过程中,伸肌②收缩,屈肌⑦舒张,⑤为抑制性神经元;图 2 为某神经纤维受刺激后膜电位变化曲线。请据图分析,下列有关膝跳反射的说法正确的是
A. 刺激图 1 中③处,在④处可检测到电位变化,该过程属于反射
B. 若发生膝跳反射,⑧处的电位变化对应图 2 中的 bc 段
C. 图 1 中③处的轴突末梢释放的神经递质作用于⑤后可使⑥神经元 Cl⁻内流
D. 信号在神经元之间的传递发生在脊髓,完全不受大脑皮层的影响
生物试卷(有答案)_1.webp)
发表回复