本次为大家整理的是2025年“江南十校”新高三第一次综合素质检测历史试卷及参考答案,高清完整版PDF下载。这套试卷贴合2026届新高考历史命题方向,覆盖高中历史核心考点,适合高三同学一轮复习刷题自测、查漏补缺,也可供高中历史老师作为复习备课资料使用。
一、选择题(本大题共 16 小题,每小题 3 分,共 48 分。在每小题列出的四个选项中,只有一项是最符合题目要求的)
-
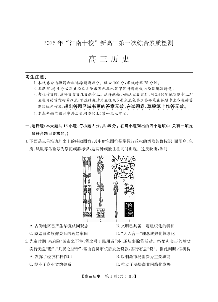
下面是三星堆遗址出土的族徽图案,其中射鱼图符是掌握行政权的辫发族群标识,而阳鸟、鱼鹰、凤凰等鸟徽号为祭祀族群标识,这两种族徽往往同时出现。这反映出,当时
A. 古蜀地区已产生华夏认同观念
B. 文明已具备一定组织化的特征
C. 原始血缘族群关系的渐趋牢固
D. “天人合一” 理念成熟化体系化
-
先秦时期,泉府除 “敛市之不售,货之滞于民用者” 外,还从事赊贷活动。祭祀和丧事的赊贷,实行无息 “赊”;“凡民之贷者”,需由官员审核后发放贷款,实行有息 “贷”。据此判断,该机构
A. 发挥了经济杠杆作用
B. 以刺激市场消费为主要职能
C. 规范了商业契约关系
D. 推动了基层商业网络化发展
-
西汉时期,列侯是享有食邑租税的功臣、宗室或外戚。平津侯公孙弘因 “诏书有要求而稽留不执行”,违反《置吏律》“受令而遗留”,终 “国除”;章武侯窦常 “坐谋杀人未杀罪,国除”;宋子侯许九 “坐买塞外禁物罪,国除”。这些可印证,西汉
A. 列侯特权凌驾于法律之上
B. 国家治理思想儒法结合
C. 集权统治有一定保障机制
D. 地方监察与行政权失衡
-
下面是《晋书・王戎传》中的一些记载。这体现出当时
(王戎)以母忧去职,不拘礼制,饮酒食肉,或观弈棋,而容貌毁悴,杖然后起。裴(西晋名士)往吊之,谓人曰:“若使一恸能伤人,濬冲(王戎)不免灭性之讥也。”
A. 崇尚自由成为时代主题
B. 个体意识觉醒与礼教间的冲突
C. 社会动荡促使思想繁荣
D. 士族阶层内部的腐朽风气盛行
- 下表是陆贽等人对两税法的评价。对此解读正确的是
表格
| 人物 | 评价 |
|---|---|
| 陆贽(754~805 年) | 将 “法外之法收入于法之中”,而 “采非法之权令以为经制,总无名之暴赋以立恒规” |
| 苏轼(1037~1101 年) | “亦所以破兼并之门而塞侥幸之源也”“有兼并之族而赋甚轻,有贫弱之家而不免于重役,以至于破败流移而不知其所往” |
| 马端临(1254~1340 年) | “人无丁中,以贫富为差,尤为得当”,“不征粟帛而征钱,更得为奸以病民” |
A. 阶级立场差异主导价值判断
B. 两税法促使财政运转能力下降
C. 历史认知在争论中不断发展
D. 制度变革具有复杂性与多面性
-
北宋的榷场及茶马贸易难以提供足够的马匹,又禁止私下交易马匹,“无以怀远人”。而后 “令为长吏谨视马之良驽,官府标记后,允许民间交易劣马”。这一调整反映出
A. 对军事与政治怀柔的综合考量
B. 国家战略资源匮乏得到解决
C. 抑商政策调整保证了区域稳定
D. 边境贸易以经济利益为核心

发表回复