一、选择题:满分 48 分。本大题共 16 小题,每小题 3 分。在每小题给出的四个选项中,只有一项符合题目要求。
-
占卜起源于北方,其所用的卜骨普遍发现于龙山文化中。夏代二里头文化沿用龙山习俗,以动物肩胛骨进行占卜。尤重占卜的商人则特别喜用龟甲,而龟甲是南方筮法的工具。这反映了中华文明
A. 在传承中不断融合
B. 形成多元一体格局
C. 蕴含敬天保民观念
D. 具有本土性的特征
-
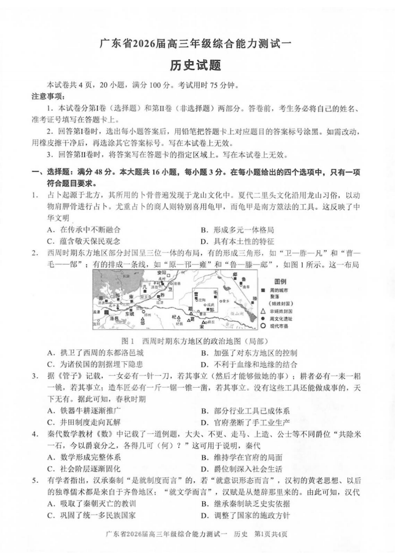
西周时期东方地区部分封国呈三位一体的布局,有的形成三角形,如 “卫 — 邘 — 凡” 和 “曹 — 毛 — 邾”;有的排成一条线,如 “原 — 邗 — 雍” 和 “鲁 — 滕 — 郈”,如图 1 所示。这一布局
(图 1:西周时期东方地区的政治地图(局部),含图例:周的城市(姬姓封国、非姬姓封国)、周文化遗址、现代市县)
A. 拱卫了西周的东都洛邑城
B. 加强了对东方地区的控制
C. 为诸侯国的割据埋下隐患
D. 不利于血缘和地缘的结合

发表回复