标签: 江西

  • 上进联考2025-2026学年新高三秋季入学摸底考试语文试卷附答案

    上进联考2025-2026学年新高三秋季入学摸底考试语文试卷附答案

    本次为大家整理的是上进联考2025-2026学年新高三秋季入学摸底考试语文试卷+答案,高清完整版PDF下载。这套试卷贴合2026届新高考语文命题方向,覆盖高中语文核心考点,适合高三同学一轮复习刷题自测、查漏补缺,也可供高中语文老师作为复习备课资料使用。

    一、阅读(72 分)

    (一)阅读 I(本题共 5 小题,19 分)

    阅读下面的文字,完成 1~5 题。

    与世界上其他民族一样,中华民族在早期也同样处于蒙昧状态,相信有超自然因素的存在,相信神灵掌控着人世的一切。中国最早的王朝是夏王朝,从现存的夏文化遗址中,我们可以找到足够的证据,证明当时的人们对超自然因素的顶礼膜拜。对超自然因素的崇拜,一开始是在 “万物有灵” 信念的驱使下进行的,后来,随着思维的发展,人们又比照人类社会的组织形式,为神灵编排等级,认为宇宙间有一个至高无上的神,它统治着天上和人间的一切。这个至高无上的神被称为 “帝” 或 “上帝”。后来,夏王朝被商王朝取代,在商王朝留下的文字中,已经出现了 “帝”“上帝” 这样的名称。商代人认为 “上帝” 不但管理天上事务,也管理人间事务。商王是 “受命于天” 的人间最高统治者,代替 “上帝” 管理人间,因此被称为 “天子”。在商代人的心目中,上帝高高在上,它对人间发号施令,管理万民,却不屑于听取民众的呼声。这样的天人关系是单向的。上帝决定人事,人的行为不能影响上帝,上帝对人类降下的奖赏或惩罚与人类自身的行为毫无关系。

    商王朝是被周王朝取代的。商王朝后期,统治者纣自恃天命在身,肆行无忌、暴虐无度,引起民怨,最终导致周武王率军讨伐,推翻了商王朝,建立了周朝。但是,周的统治者感受到的并不全是欣喜,他们对商王朝的覆灭产生了困惑:从国家实力来看,商是大国,周是小邦;从地理观念来说,商位于天下之中央,周偏处西隅;更重要的是,从人与天的关系来论,商 “受命于天”,商王是代天理民的,在这种情况下,周何以能取代商?难道天命还能转移吗?这些理论问题如果不思考清楚,周王朝又如何能够确保自己的长治久安!在武王伐纣关键的牧野之战中,周朝统治者利用商朝士卒的临战倒戈取得胜利,推翻了商朝的统治。鉴于这一事实,周朝统治者意识到了民众力量的重要性。商朝士卒的倒戈,改变了天命,这表明天不是高高在上、与人世隔绝的,它会顺从民意。武王能够推翻商纣,是因为商纣的暴虐行为导致了民怨,上天顺应民意,将天命由商转移到了武王身上。周朝统治者对周之所以能够取代商这一理论问题的思考,导致了中国传统天命观的变革。这种变革的结果是天人感应学说的诞生。
    天人感应学说认为,天具有赏善罚恶的功能,它与人有互动,通过观察人间君主执政措施的优劣,对之进行相应的褒扬或惩罚。天对人间君主管理国家的措施不满意时,会通过一些异常现象来告诫君主,比如日食、月食、飓风、地震,等等。西汉董仲舒对天人感应学说作过系统的阐释,他提出:“凡灾异之本,尽生于国家之失。国家之失乃始萌芽,而天出灾害以谴告之;谴告之,而不知变,乃见怪异以惊骇之;惊骇之,尚不知畏恐,其殃咎乃至。以此见天意之仁,而不欲陷人也。”
    天人感应学说在春秋时期已经很流行了。它成了约束君主行为的一种思想武器,在这种武器的震慑下,君主很少敢于公然以 “予命在天” 作为饰非拒谏的借口而肆行无忌。相反,有些聪明的君主还以此为借口,塑造自己敬天爱民的形象。历史上,那位 “三年不鸣,一鸣惊人” 的 “春秋五霸” 之一的楚庄王就曾经这样做过。楚庄王当政期间,有几年风调雨顺,“天不见灾,地不见异”,这本是值得庆幸的,他却为此跑去祈祷山川,说老天爷是否要抛弃自己了,否则为什么不降点灾害以提醒自己有过错呢?楚庄王的做法正是当时人们对天人关系认识的反映。
    天人感应学说的核心思想是天与人相通,天根据民意来治理人事,体现了浓厚的敬天保民的意识,含有人本主义思想。虽然该学说所说的 “人”,更多是指人的群体,但它比中世纪的欧洲把人视为上帝奴仆的思想,无疑更可取一些。
    因为异常自然现象的出现是天意的表达,这就要求人们认真地观察这些自然现象,比如观察天象的变化,以准确领悟天意,这无形中促进了自然科学如天文学的发展。而科学的发展,最终必然导致天人感应学说的破产,这是可以想象出来的。
  • 上进联考2025-2026学年新高三秋季入学摸底考试物理试卷附答案

    上进联考2025-2026学年新高三秋季入学摸底考试物理试卷附答案

    本次为大家整理的是上进联考2025-2026学年新高三秋季入学摸底考试物理试卷+答案,高清完整版PDF下载。这套试卷贴合2026届新高考物理命题方向,覆盖高中物理核心考点,适合高三同学一轮复习刷题自测、查漏补缺,也可供高中物理老师作为复习备课资料使用。

    一、选择题

    本题共 10 小题,共 46 分。在每小题给出的四个选项中,第 1~7 题只有一项符合题目要求,每小题 4 分;第 8~10 题有多项符合题目要求,每小题 6 分,全部选对的得 6 分,选对但不全的得 3 分,有选错的得 0 分。
    1. 2025 年 7 月 15 日,天舟九号货运飞船成功发射,货运飞船的太阳能电池板采用新型金属材料(逸出功为),利用太阳光照射下产生的光电效应为飞船供电。下列说法正确的是

      A. 逸出功与入射光的频率成正比

      B. 光电子的最大初动能与入射光的频率成正比

      C. 光电子从金属材料逸出的过程中,电势能在增加

      D. 增大入射光的强度,光电子的最大初动能会显著增加

    2. 某同学利用盐水溶液进行光学实验,当底层浓盐水向上扩散时,其折射率随高度增加而逐渐减小。此时,下列四个选项中,单色光在盐水中的光路图可能正确的是
    3. 我国企业自主研发的人形机器人实现全球首例前空翻特技,该过程如图 a→e 所示。已知 a 图中机器人处于静止状态,c 图中机器人重心位于全过程中的最高点,e 图中机器人重心速度为零,忽略空气对机器人的作用力,下列说法正确的是

      A. 起跳过程中,水平地面对机器人做正功

      B. 落地过程中,机器人的下蹲动作是为了减小动量变化量

      C. c 到 d 过程,机器人处于失重状态

      D. 落地时,机器人受到地面的冲量竖直向上

    4. 甲图为某同学做的远距离输电模型,图中变压器均视为理想变压器,用模拟输电线电阻,用模拟用户端电阻。在输入端 a、b 接如乙图所示的交流电,发现电压表示数小于 220 V,为使电压表示数等于 220 V,下列措施合理的是

      A. 减小

      B. 减小

      C. 使

      D. 使

  • 上进联考2025-2026学年新高三秋季入学摸底考试政治试题+答案

    上进联考2025-2026学年新高三秋季入学摸底考试政治试题+答案

    本次为大家整理的是上进联考2025-2026学年新高三秋季入学摸底考试政治试题+答案,高清完整版PDF下载。这套试卷贴合2026届新高考政治命题方向,覆盖高中政治核心考点,适合高三同学一轮复习刷题自测、查漏补缺,也可供高中政治老师作为复习备课资料使用。

    一、选择题:本题共 15 小题,每小题 3 分,共 45 分。在每小题给出的四个选项中,只有一项是符合题目要求的。

    1. 被誉为 “反法西斯文化战士” 的作家郁达夫,1913 年 17 岁在日本留学期间,在日记中庄严写下:“…… 余有一大爱焉,曰爱国…… 国即余命也,国亡则余命亦绝矣!” 这一誓言成为贯穿他一生的精神主线。从郁达夫的身上可以看到

      ①近代以来中国的仁人志士为国家的复兴而矢志不移

      ②近代中国先进分子受到马克思列宁主义的深刻影响

      ③近代中国人民迫切需要中国共产党发挥主心骨作用

      ④帝国主义与中华民族的矛盾是近代中国的主要矛盾

      A. ①②

      B. ①④

      C. ②③

      D. ③④

    2. “互尊、互信、互利、互助,以高质量发展推进共同现代化”,这是习近平主席出席第二届中国 — 中亚峰会发表主旨发言时概括的 “中国 — 中亚精神”。由此可以推断

      ①习近平新时代中国特色社会主义思想产生于中国 — 中亚时代

      ②习近平新时代中国特色社会主义思想是不断丰富的

      ③习近平外交思想将指导我国与中亚国家深化合作发展

      ④习近平新时代中国特色社会主义思想理论体系完整

      A. ①③

      B. ①④

      C. ②③

      D. ②④

    3. 2025 年国务院《政府工作报告》强调推动更多资金资源 “投资于人”,服务于民生,旨在强化宏观政策的民生导向,带动公共投资、社会投资更多投向人,推动经济发展与民生改善形成良性循环。下列关于 “投资于人” 的传导路径正确的是

      ①优化资源流向→弥补民生短板→增加居民转移性收入→共享改革发展成果

      ②增加民生投入→实现基本公共服务均等化→增强消费意愿→促进经济增长

      ③扩大普惠性教育供给→释放人才红利→激发创新活力→产业结构优化升级

      ④人力资本提升→促进高质量就业→提高劳动者收入→推动供给端提质增效

      A. ①②

      B. ①④

      C. ②③

      D. ③④

  • 江西省2025—2026学年新高三秋季入学摸底考试地理试题附答案

    江西省2025—2026学年新高三秋季入学摸底考试地理试题附答案

    本次为大家整理的是江西省2025—2026学年新高三秋季入学摸底考试地理试题+答案,高清完整版PDF下载。这套试卷贴合2026届新高考地理命题方向,覆盖高中地理核心考点,适合高三同学一轮复习刷题自测、查漏补缺,也可供高中地理老师作为复习备课资料使用。

    一、选择题:本题共 16 小题,每小题 3 分,共 48 分。在每小题给出的四个选项中,只有一项是符合题目要求的。

    近年来,我国人工智能产业发展迅猛,人工智能创新合作网络空间格局逐渐从以北京为核心的 “三角形” 结构转变为多核联动的 “菱形” 结构(如图)。据此完成 1~2 题。
    (图例说明:●首位城市 ○第二梯队 □第三梯队 ○边缘城市 ———— 强联系 ———— 一般联系・・・・・・弱联系 城市群)

    阶段一:2010—2015 年 阶段二:2016—2021 年

    1. 我国的人工智能创新合作网络具有

      ①多层次性 ②全覆盖性 ③区域均衡性 ④空间差异性

      A. ①③ B. ①④ C. ②③ D. ②④

    2. 据图推测,在与其他城市人工智能开展合作方面,下列选项中发展最为迅速的城市是

      A. 上海 B. 杭州 C. 广州 D. 深圳


    苜蓿为多年生草本豆科植物,高 30~100 厘米。西班牙是欧洲苜蓿最大的出口国,中部广泛种植苜蓿,当地苜蓿具有 “深入土层,根茎发达” 的特点,易于家畜消化,有 “牧草之王” 的美誉,是畜禽业的首选青饲料,可以调制青干草或加工成草粉来使用,是草地农业的重要作物。下图为西班牙苜蓿主要生产分布区。据此完成 3~5 题。
    (图注:西班牙地图,标注比斯开湾、大西洋、直布罗陀海峡、地中海、马德里、里斯本、梅塞塔高原、安道尔、法国,苜蓿产区位于西班牙北部,山脉山峰、河流标注)
    1. 西班牙苜蓿 “深入土层,根茎发达” 的生长特征主要适应了当地

      A. 夏季高温多雨,土壤水分充足 B. 地形崎岖,地表坡度较大

      C. 气候干旱,降水季节分配不均 D. 土壤肥沃,有机质含量高

    2. 西班牙成为欧洲苜蓿最大出口国,其主要优势条件是

      A. 种植技术先进 B. 海陆交通便利 C. 生产能力强 D. 政策支持力度大

    3. 西班牙将苜蓿 “加工成草粉” 再出口的目的有

      ①增加苜蓿的单产 ②减少水资源消耗 ③延长产业链 ④适宜长距离运输

      A. ①② B. ①③ C. ②③ D. ③④

  • 江西上进联考2025-2026学年新高三秋季入学摸底考试数学试卷附答案

    江西上进联考2025-2026学年新高三秋季入学摸底考试数学试卷附答案

    本次为大家整理的是江西上进联考2025-2026学年新高三秋季入学摸底考试数学试卷+答案,高清完整版PDF下载。这套试卷贴合2026届新高考数学命题方向,覆盖高中数学核心考点,适合高三同学一轮复习刷题自测、查漏补缺,也可供高中数学老师作为复习备课资料使用。

    一、选择题:本题共 8 小题,每小题 5 分,共 40 分。在每小题给出的四个选项中,只有一项是符合题目要求的。

    1. 已知复数满足,则在复平面内对应的点位于

      A. 第一象限

      B. 第二象限

      C. 第三象限

      D. 第四象限

    2. 已知集合,则

      A.

      B.

      C.

      D.

    3. 以直线为渐近线的双曲线的离心率为

      A.

      B.

      C.

      D.

    4. 已知单位向量满足,则

      A.

      B.

      C.

      D.

    5. 已知都是锐角,,则

      A.

      B.

      C.

      D.

    6. 某校积极开展社团活动,学期结束时,社团老师对参加社团的同学进行选择性考核。某社团明、小刚等 6 位同学参加,现选 3 位同学参加考核,则在小明被选中的条件下,小刚被选中概率为

      A.

      B.

      C.

      D.

  • 上进联考2025-2026学年新高三秋季入学摸底考试历史试卷附答案

    上进联考2025-2026学年新高三秋季入学摸底考试历史试卷附答案

    本次为大家整理的是上进联考2025-2026学年新高三秋季入学摸底考试历史试卷+答案,高清完整版PDF下载。这套试卷贴合2026届新高考历史命题方向,覆盖高中历史核心考点,适合高三同学一轮复习刷题自测、查漏补缺,也可供高中历史老师作为复习备课资料使用。

    一、选择题:本大题共 15 小题,每小题 3 分,共 45 分。在每小题列出的四个选项中,只有一项是符合题目要求的。

    1. 有学者将陶寺文化遗址墓葬按照其规格、分布、随葬品情况等分为六类。读表 1:

      表 1 陶寺文化遗址墓葬 (752 座) 分类情况统计表

      | 墓类 | 一类 | 二类 | 三类 | 四类 | 五类 | 六类 |

      |——|——|——|——|——|——|——|

      | 数量 | 6 | 28 | 133 | 31 | 156 | 398 |

      | 百分比 (%) | 0.8 | 3.7 | 17.69 | 4.1 | 20.7 | 52.9 |

      | 身份 | ① | | ② | ③ | | ④ |

    注:墓葬规格、随葬品数量从一类至六类呈递减趋势

    据此可推知,这几类墓主的身份分别是

    A. ①王者②贵族③富民④平民

    B. ①天子②诸侯③公卿④平民

    C. ①王者②奴隶主③平民④奴隶

    D. ①氏族首领②部落首领③家族首领④平民

    1. 据《周礼》记载,西周设立 “禁杀戮” 官职,其职责是 “掌司斩杀戮者,凡伤人见血而不以告者,攘狱者,遏讼者,以告而诛之”,即对犯杀人罪、伤害罪、妨碍公务罪、侵犯诉讼权罪的民众、官吏等进行调查与起诉,但不审理案件。这表明西周时期

      A. 出现德治与法治之争

      B. 律令儒家化加快

      C. 形成较成熟的成文法

      D. 检察制度已萌芽

    2. 桑弘羊等人曾奏言,新疆轮台以东 “地广,饶水草,有溉田五千顷以上,处温和,田美,可益通沟渠,种五谷…… 其旁国少锥刀,贵黄金、采 (彩) 缯,可以易谷食,宜给足不乏”。由此可知,当时西汉政府

      A. 推行重农抑商政策

      B. 以商贸促进屯田戍边

      C. 物资调集能力增强

      D. 重视对外贸易的发展

  • 江西上进联考2026届高三上学期入学摸底考试化学试题含答案

    江西上进联考2026届高三上学期入学摸底考试化学试题含答案

    本次为大家整理的是江西上进联考2026届高三上学期入学摸底考试化学试题+答案,高清完整版PDF下载。这套试卷贴合2026届新高考化学命题方向,覆盖高中化学核心考点,适合高三同学一轮复习刷题自测、查漏补缺,也可供高中化学老师作为复习备课资料使用。

    一、选择题:本题共 14 小题,每小题 3 分,共 42 分。在每小题给出的四个选项中,只有一项是符合题目要求的。

    1. 中国战斗机的发展举世瞩目。战斗机制造过程中使用了多种材料,下列有关说法错误的是

      A. 机身使用的铝合金中加入了铜元素,主要目的是提高材料的导电性能

      B. 使用氮化硅陶瓷发动机叶片,是因为氮化硅具有高熔点、高硬度等性能

      C. 碳纤维增强复合材料常用作机翼蒙皮,碳纤维属于无机非金属材料

      D. 座舱盖使用的聚甲基丙烯酸甲酯(有机玻璃)属于高分子材料

    2. 下列化学用语或图示表达正确的是

      A. 正丁醇的键线式:

      B. HClO 的电子式:

      C. 环己烷的分子式

      D. CO₂的球棍模型:

    3. 欲除去下列物质中的少量杂质,所选除杂试剂和除杂方法正确的是

      | | 物质(杂质) | 除杂试剂 |

      | —- | —- | —- |

      | | | 浓硫酸 |

      | | 苯甲酸(泥沙) | 蒸馏水 |

      | | NO₂(NO) | |

      | D | | 浓溴水 |

    4. 钼(Mo)是我国重要的战略资源,工业上一种冶炼钼的中间反应为 2MoS₂+9O₂+12NaOH=2Na₂MoO₄+4Na₂SO₄+6H₂O。设 Nₐ为阿伏加德罗常数的值,下列说法错误的是

      A. 该反应中 MoS₂只作还原剂

      B. 当有 1mol MoS₂反应时,反应中转移电子数为 18Nₐ

      C. 标准状况下,5.6L O₂参加反应得到的电子数为 Nₐ

      D. 1mol SO₄²⁻中心原子上的孤电子对数为 4Nₐ

    5. 下列有关物质的结构、性质或用途的表述中,错误的是

      A. 臭氧的极性微弱,其在四氯化碳中的溶解度低于在水中的溶解度

      B. 向碳酸氢钠固体中加入少量水后,碳酸氢钠固体溶解,并伴随着吸热现象

      C. 邻羟基苯甲醛在分子内形成了氢键,其沸点低于对羟基苯甲醛

      D. 亚硝酸钠是一种防腐剂和护色剂,可用于一些肉制品如腊肉、香肠等的生产

  • 江西省上进联考2026届高三上学期第一次联考英语试卷

    江西省上进联考2026届高三上学期第一次联考英语试卷

    第一部分 听力(共两节,满分 30 分)

    做题时,先将答案标在试卷上,录音内容结束后,你将有两分钟的时间将试卷上的答案转涂到答题卡上。

    第一节 (共 5 小题;每小题 1.5 分,满分 7.5 分)

    听下面 5 段对话。每段对话后有一个小题,从题中所给的 A、B、C 三个选项中选出最佳选项,并标在试卷的相应位置。听完每段对话后,你都有 10 秒钟的时间来回答有关小题和阅读下一小题。每段对话仅读一遍。
    例:How much is the shirt?

    A. £ 19. 15.

    B. £ 9. 18.

    C. £ 9. 15.

    答案是 C。

    1. What is the man doing?

      A. Asking for a leave.

      B. Buying some medicine.

      C. Making an appointment.

    2. What does Sara think of rebuilding the house?

      A. Worthwhile.

      B. Time-consuming.

      C. Painful.

    3. What will the woman do next?

      A. Order takeaway food.

      B. Work for hours.

      C. Cook in the kitchen.

    4. What are the speakers mainly talking about?

      A. Travel plans.

      B. Birthday gifts.

      C. Party preparations.

    5. Where does the conversation probably take place?

      A. In the street.

      B. In the museum.

      C. In the classroom.

  • 江西省上进联考2026届高三上学期第一次联考物理

    江西省上进联考2026届高三上学期第一次联考物理

    一、选择题:本题共 10 小题,共 46 分。在每小题给出的四个选项中,第 1~7 题只有一项符合题目要求,每小题 4 分;第 8~10 题有多项符合题目要求,每小题 6 分,全部选对的得 6 分,选对但不全的得 3 分,有选错的得 0 分。

    1. 碳 14 是碳的一种放射性同位素,在多个领域有重要应用,如呼气试验、标记化合物、测量生物基含量等,碳 14 的衰变方程为,半衰期为 5730 年,下列说法正确的是

      A. 为来自原子核外的电子

      B. 比结合能大

      C. 该衰变为衰变

      D. 5730 年后,100 个碳 14 原子只剩 50 个

    2. 2025 年 4 月 24 日,神舟二十号载人飞船发射升空,并与空间站天和核心舱自主交会对接成功。如图,轨道 Ⅰ 为神舟二十号载人飞船发射后运行的椭圆轨道,轨道 Ⅱ 为空间站稳定运行的圆轨道,飞船与空间站在两轨道的相切点点实现对接,点为椭圆轨道的近地点,飞船的质量小于空间站的质量,下列说法正确的是

      (图:椭圆轨道 Ⅰ 与圆轨道 Ⅱ 相切于点,为近地点)

      A. 飞船在轨道 Ⅰ 上点的速度大小大于空间站在轨道 Ⅱ 上的速度大小

      B. 飞船在轨道 Ⅰ 上点的加速度大小大于空间站在轨道 Ⅱ 上的加速度大小

      C. 飞船在轨道 Ⅰ 上运行时的机械能小于空间站在轨道 Ⅱ 上运行时的机械能

      D. 飞船在轨道 Ⅰ 上运行时与地心连线在单位时间内扫过的面积和空间站在轨道 Ⅱ 上运行时与地心连线在单位时间内扫过的面积相等

  • 江西省上进联考2026届高三上学期第一次联考生物

    江西省上进联考2026届高三上学期第一次联考生物

    一、选择题:本题共 12 小题,每小题 2 分,共 24 分。在每小题给出的 4 个选项中,只有 1 项符合题目要求,答对得 2 分,答错得 0 分。

    1. 细胞是生命活动的基本单位。下列叙述正确的是

      A. 细胞生物都以 DNA 作为遗传物质,且所有细胞生物共用一套遗传密码

      B. 高等动物的内环境中 Na⁺浓度高于细胞内液,Na⁺减少会引发肌肉抽搐

      C. 植物细胞的细胞膜主要由包含磷脂和胆固醇在内的脂质和蛋白质构成

      D. 某些原核细胞释放的蛋白质类外毒素,需经历内质网和高尔基体的加工

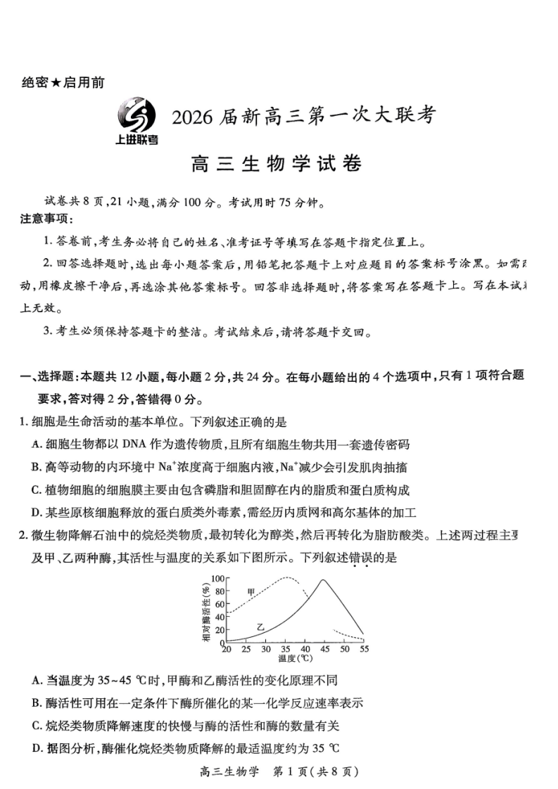
    2. 微生物降解石油中的烷烃类物质,最初转化为醇类,然后再转化为脂肪酸类。上述两过程主要涉及甲、乙两种酶,其活性与温度的关系如下图所示。下列叙述错误的是

      (图:甲、乙两种酶相对酶活性随温度变化的曲线图)

      A. 当温度为 35~45 ℃时,甲酶和乙酶活性的变化原理不同

      B. 酶活性可用在一定条件下酶所催化的某一化学反应速率表示

      C. 烷烃类物质降解速度的快慢与酶的活性和酶的数量有关

      D. 据图分析,酶催化烷烃类物质降解的最适温度约为 35 ℃