分类: 高三地理

  • 【地理】天一大联考·湖南省2026届高三年级上学期开学考试试卷附答案(共8页)

    【地理】天一大联考·湖南省2026届高三年级上学期开学考试试卷附答案(共8页)

    一、选择题:本题共 16 小题,每小题 3 分,共 48 分。在每小题给出的四个选项中,只有一项是符合题目要求的。

    2025 年 4 月,成都 “招商 AI 金融超市” 在小程序上线,它聚合了超 200 款金融服务产品,涵盖全市招商政策、园区产业生态、银行及非银机构服务等,采取 “线上智能管理 + 线下统筹协调” 的模式,线上接入贷款平台,线下联合产业集团开展招投联动。该 “超市” 旨在为招商项目提供 “融资 + 政策 + 资源” 打包服务,产品覆盖项目 “签约 — 落地 — 运营 — 上市” 全生命周期,贯通企业 “初创期 — 成长期 — 成熟期”。据此完成 1~3 题。
    1. 成都 “招商 AI 金融超市” 的主要作用是

      A. 展示各类金融产品

      B. 推动项目资本对接

      C. 增加政府财政收入

      D. 提升城市科技水平

    2. 成都 “招商 AI 金融超市” 产品的特点是

      A. 聚焦于初创期企业

      B. 仅提供线上服务

      C. 覆盖企业各发展阶段

      D. 以提供银行贷款为主

    3. AI 技术在成都 “招商 AI 金融超市” 中发挥的作用是

      ①精准化推送 ②智能化问答 ③项目环境评估 ④员工招聘培训

      A. ①②

      B. ②③

      C. ③④

      D. ①④

  • 湖北省圆创高中名校联盟2026届高三第一次联合测评地理试卷附答案(共8页)

    湖北省圆创高中名校联盟2026届高三第一次联合测评地理试卷附答案(共8页)

    一、单项选择题:本题共 15 小题,每小题 3 分,共 45 分。

    JD 物流西安智能产业园是西北地区规模最大的智能物流中心。该园区通过采用清洁能源发电和智能物流仓储系统等一系列措施建设成为我国首个 “零碳” 物流园。图 1 为该产业园智能物流仓储系统自动分拣货物景观图。据此完成 1~3 题。
    1. JD 物流西安智能产业园使用的清洁能源最主要是

      A. 核能

      B. 太阳能

      C. 地热能

      D. 水能

    2. 从长期来看,清洁能源的应用对该智能物流产业的影响是

      A. 降低运营成本

      B. 扩大服务范围

      C. 提高运输速度

      D. 提升分拣效率

  • 湖北省腾云联盟2026届高三上学期开学考试地理试卷附答案(共9页)

    湖北省腾云联盟2026届高三上学期开学考试地理试卷附答案(共9页)

    一、选择题:本题共 15 小题,每小题 3 分,共 45 分。在每小题给出的四个选项中,只有一项是符合题目要求的。

    河南省南部传统村落众多,多为坑塘式村落,年均降雨量 1000mm 左右,水稻种植业发达。图 1 示意豫南龚冲村局部平面分布。据此完成 1~3 题。
    图 1

    (图例:□ 住宅;— 道路;指北针 N 向上;图内标注两处 “坑塘”)

    1. 龚冲村住宅布局特点主要表现为

      A. 坐北朝南

      B. 围水而居

      C. 高低错落

      D. 沿河而居

    2. 龚冲村坑塘发挥的主要功能是

      ①农业灌溉 ②旅游观光 ③夏季防洪 ④提高气温

      A.①③

      B.①④

      C.②③

      D.②④

  • 湖北省荆州中学2025-2026学年高三上学期8月月考 地理试卷附答案(共10页)

    湖北省荆州中学2025-2026学年高三上学期8月月考 地理试卷附答案(共10页)

    一、单项选择题(共 15 小题,每题 3 分,满分 45 分)

    图为我国南方某地等高线地形图。据此完成下面小题。

    (配图:等高线地形图,含指向标、比例尺、河流、水域、山峰图例,等高线数值 300、340)

    1. 图中河流流向大致是( )

      A. 西北流向东南

      B. 东南流向西北

      C. 西南流向东北

      D. 东北流向西南

    2. 图示区域最大高差可能是( )

      A. 80m

      B. 100m

      C. 120m

      D. 140m

  • 湖北省沙市中学2025-2026学年高三上学期8月月考地理试题附答案(共10页)

    湖北省沙市中学2025-2026学年高三上学期8月月考地理试题附答案(共10页)

    一、单选题(每小题 3 分,共 48 分)

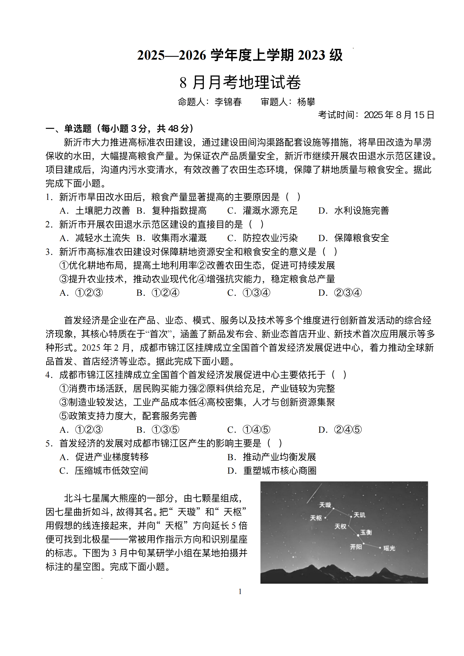
    新沂市大力推进高标准农田建设,通过建设田间沟渠配套设施等措施,将旱田改造为旱涝保收的水田,大幅提高粮食产量。为保证农产品质量安全,新沂市继续开展农田退水示范区建设。项目建成后,沟槽内污水变清水,有效改善了农田生态环境,保障了耕地质量与粮食安全。据此完成下面小题。
    1. 新沂市旱田改水田后,粮食产量显著提高的主要原因是( )

      A. 土壤肥力改善

      B. 复种指数提高

      C. 灌溉水源充足

      D. 水利设施完善

    2. 新沂市开展农田退水示范区建设的直接目的是( )

      A. 减轻水土流失

      B. 收集雨水灌溉

      C. 防控农业污染

      D. 保障粮食安全

    3. 新沂市高标准农田建设对保障耕地资源安全和粮食安全的意义是( )

      ①优化耕地布局,提高土地利用率

      ②改善农田生态,促进可持续发展

      ③提升农业技术,推动农业现代化

      ④增强抗灾能力,稳定粮食总产量

      A. ①②③

      B. ①②④

      C. ①③④

      D. ②③④

  • 2026届黑龙江省新时代教育联合体高三8月开学联考地理试卷附答案(共10页)

    2026届黑龙江省新时代教育联合体高三8月开学联考地理试卷附答案(共10页)

    一、选择题:本大题共 16 小题,每小题 3 分,共 48 分。在每小题给出的四个选项中,只有一个是符合题目要求的。

    山西省大同市是中国大型煤炭能源基地之一,素有 “煤都” 之称。近年来,大同市多措并举,实现了从 “煤都黑” 到 “大同蓝” 的转型。在此过程中,大同市大力发展新能源,把太阳能、风能、煤炭资源富集优势转化为绿色产业优势,打造 “新能源产业之都”,并积极融入京津冀协同发展。自 2017 年以来,大同市相继建设能源改革科技创新产业园和新能源产业城,培育和发展氢能与燃料电池先导、储能蓄能、新能源汽车装备制造、光伏全产业链和煤炭清洁高效利用五大产业集群。图 1 示意大同市新能源产业链。结合图文材料,完成 1~3 题。
    (图 1:大同市新能源产业链流程图)
    • 水、煤、化工尾气等 → 制氢储氢 → 氢能 → 燃料 → 工业生产 / 燃料电池 / 氢燃料汽车
    • 太阳能 → 光伏组件 → 光伏发电
    • 风能 → 风电机 → 风能发电
    • 氢能、光伏发电、风能发电 → 供热 → 住宅及公共建筑;→ 电力 → 电网 → 生产生活
    1. 与风能和太阳能相比,氢能的优点是

      ①清洁可再生

      ②生产受时空限制小

      ③利用方式灵活多样

      ④属于一次能源

      A. ①②

      B. ②③

      C. ③④

      D. ②④

  • 河北省衡水市冀州中学2025-2026学年高三上学期开学摸底考试地理试卷附答案(共7页)

    河北省衡水市冀州中学2025-2026学年高三上学期开学摸底考试地理试卷附答案(共7页)

    一、选择题 (本大题共 16 小题,每小题 3 分,共 48 分。在每小题给出的四个选项中,只有一项是符合题目要求的。)

    长春市是国家首批认定的三个生物产业基地之一,生物制药水平处于我国领先地位。长春市将生物医药和生命健康产业作为产业结构优化升级的突破口,以此作为经济发展的新引擎,培育发展新质生产力的新动能。据此完成 1~2 题。
    1. 长春市将生物医药和生命健康产业作为新质生产力的发展方向之一,最主要的原因是

      A. 长春市人口老龄化程度高

      B. 长春市交通物流效率高

      C. 该产业具有较高的成长性

      D. 长春市的产业结构老化

    2. 长春市发展生物医药和生命健康产业集群,可以

      A. 提高城市等级

      B. 打通协同创新渠道

      C. 提高药品价格

      D. 减缓产业潜能释放

    我国作为农业生产大国,农业经济快速发展的同时排放了大量。农业生产活动产生的碳排放已经成为我国碳排放的重要组成部分。下图为 2000—2021 年我国粮食功能区农业碳排放重心迁移轨迹示意图。据此完成 3~5 题。
    1. 下列关于图示阶段我国粮食功能区农业碳排放重心迁移比较的说法,正确的是

      A. 迁移幅度最大 —— 粮食主销区重心

      B. 迁移距离最长 —— 粮食主产区重心

      C. 跨越省份最多 —— 粮食主销区重心

      D. 西北向更明显 —— 粮食产销平衡区重心

    2. 我国粮食主销区的碳排放重心逐渐向南转移,主要原因是

      A. 交通条件改善

      B. 人口重心向南迁移

      C. 市场价格稳定

      D. 居民饮食习惯调整

  • 广西2026届新高考秋季学期8月适应性联合测试地理试卷+答案(共9页)

    广西2026届新高考秋季学期8月适应性联合测试地理试卷+答案(共9页)

    一、选择题:本题共 16 小题,每小题 3 分,共 48 分。在每小题给出的四个选项中,只有一项是符合题目要求的。

    青县位于河北省东南部,北依京津,20 世纪 70 年代当地开始发展电子机箱制造产业,进入 90 年代中期,当地政府将电子机箱作为立县行业,在马厂乡规划电子机箱工业园,吸引大量企业进驻。据此完成 1~2 题。
    1. 90 年代中期,青县电子机箱制造产业快速发展的主导因素是( )

      A. 位置

      B. 交通

      C. 政策

      D. 人才

    2. 青县电子机箱企业向马厂乡电子机箱工业园集中,直接推动该产业( )

      A. 压缩过剩产能

      B. 降低原料消耗

      C. 减少生产环节

      D. 优化空间布局

    氦气属战略性稀有气体资源,主要应用于高新技术产业、医疗、航天航空及军事工业等众多领域,工业制氦的途径是从富氦天然气中分离制取。我国氦气依赖进口,受出口国配额约束,进口氦气只能用于民用领域。近年来新疆、陕西等地相继发现大型富氦天然气田,我国氦气资源的供需局面有所改变。表 1 为全球及部分国家氦气产量(单位:百万)。据此完成 3~5 题。
    表 1
    表格
    国家 2016 年 2017 年 2018 年 2019 年 2020 年
    美国 89 91 90 89 74
    卡塔尔 50 45 45 51 45
    阿尔及利亚 10 14 14 14 14
    全球 167 168 167 172 152
    1. 2016~2020 年全球氦气生产( )

      A. 价格保持稳定

      B. 产量持续增加

      C. 国别差异较小

      D. 产地高度集中

  • 2026 届“贵百河一南宁二中、武鸣高中”8月高三摸底考试地理试卷(含答案)

    2026 届“贵百河一南宁二中、武鸣高中”8月高三摸底考试地理试卷(含答案)

    一、选择题:本大题共 16 小题,每小题 3 分,共 48 分。在每小题给出的四个选项中,只有一项是符合题目要求的。

    安徽省是劳务输出大省。近年来,安徽省在推动农业现代化进程中积极探索,首创农业生产 “大托管” 模式(图 1)。在该模式下,农户会组成新的合作队伍,协同配合农业生产,劳作强度明显降低,据此完成 1~3 题。
    (图 1 农业生产 “大托管” 模式流程图:

    政府 → 监督落实 → 托管方(企业 / 农场);

    托管方 → 分红 → 农户;

    托管方 → 集中委托 → 村集体合作社;

    村集体合作社 ← 土地委托 ← 农户;

    村集体合作社 ← 提供服务 / 技术 / 信息 / 资金 / 法律 ← 农管家;

    农管家 → 合作 → 银行、农技部门、农资厂商、保险公司。)

    1. 近年来安徽推行农业生产 “大托管” 模式的主要原因是

      A. 土地资源紧张

      B. 农业人口外流

      C. 气象灾害频发

      D. 农资成本上升

    2. “大托管” 模式中农管家减轻农户劳作强度的主要途径可能是

      A. 引入现代化的农业机械

      B. 提供无抵押的贷款服务

      C. 延长农产品的产业链条

      D. 提高农户土地分红收益

  • 2026 届“贵百河一南宁二中、武鸣高中”8月高三摸底考试地理试题(含答案)

    2026 届“贵百河一南宁二中、武鸣高中”8月高三摸底考试地理试题(含答案)

    一、选择题:本大题共 16 小题,每小题 3 分,共 48 分。在每小题给出的四个选项中,只有一项是符合题目要求的。

    安徽省是劳务输出大省,近年来,安徽省在推动农业现代化进程中积极探索,首创农业生产 “大托管” 模式(图 1)。在该模式下,农户会组成新的合作队伍,协同配合农业生产,劳作强度明显降低,据此完成 1~3 题。
    (图 1 为农业生产 “大托管” 模式流程图:

    政府→监督→托管方(企业 / 农场)→落实;

    托管方→分利→农户,托管方→委托→村集体合作社,托管方→提供服务 / 技术 / 信息 / 资金 / 法律→农管家;

    村集体合作社→农户;

    农管家→合作→银行、农技部门、农资厂商、保险公司。)

    1. 近年来安徽推行农业生产 “大托管” 模式的主要原因是

      A. 土地资源紧张

      B. 农业人口外流

      C. 气象灾害频发

      D. 农资成本上升

    2. “大托管” 模式中农管家减轻农户劳作强度的主要途径可能是

      A. 引入现代化的农业机械

      B. 提供无抵押的贷款服务

      C. 延长农产品的产业链条

      D. 提高农户土地分红收益

    3. 推广 “大托管” 模式对保障我国粮食安全的意义是

      A. 扩大耕地面积,藏粮于地

      B. 推广农业技术,藏粮于技

      C. 增加务农人数,藏粮于民

      D. 扩大进口进口,藏粮于仓